Espressif Systems ESP32-S3-MINI Module
Espressif Systems ESP32-S3-MINI Module is a powerful, generic Wi-Fi® + BLUETOOTH® LE MCU module that features a rich set of peripherals. This module offers 2.4GHz Wi-Fi® (802.11 b/g/n) and BLUETOOTH® 5 (LE) built around the ESP32-S3 series. The ESP32-S3-MINI module features SoCs, Xtensa® dual core 32bit LX7 microprocessor, flash up to 8MB, and optional 2MB PSRAM in a chip package. This module operates at a -40ºC to 105°C ambient temperature range for the 105°C version and -40ºC to 85°C for the 85°C version. This module is ideally used in embedded systems, smart homes, and wearable electronics.Features
- CPU and On-Chip memory:
- 384KB ROM
- 512KB SRAM
- 16KB SRAM in RTC
- Up to 8MB Quad SPI flash
- 2MB PSRAM (ESP32-S3FH4R2 only)
- Wi-Fi:
- 802.11 b/g/n
- 802.11n up to 150Mbps bit rate
- 0.4µs guard interval support
- 2412MHz to 2484MHz center frequency range
- BLUETOOTH®:
- Advertising extensions
- Multiple advertisement sets
- 125Kbps, 500Kbps, 1Mbps, and 2Mbps speed
- Peripherals
- Antenna options:
- On-board PCB antenna (ESP32-S3-MINI-1)
- External antenna via a connector (ESP32-S3-MINI-1U)
Specifications
- 3V to 3.6V operating voltage range
- 8MB SPI flash
- 40MHz crystal oscillator
- -40ºC to 105°C ambient temperature range for the 105°C version
- -40ºC to 85°C ambient temperature range for the 85°C version
Applications
- Generic low-power IoT sensor hub
- Generic low-power IoT data loggers
- Cameras for video streaming
- Over-the-top (OTT) devices
- USB devices
- Speech recognition
- Image recognition
- Mesh network
- Home automation
- Smart building
- Industrial automation
- Smart agriculture
- Health care
Block Diagram (ESP32-S3-Mini-1U)
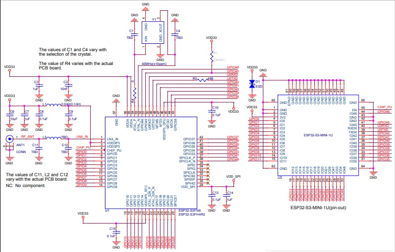
Schematic Diagram (ESP32-S3-Mini-1U)
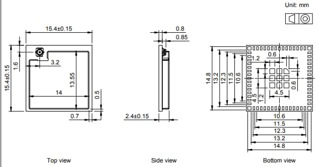
Dimension Diagram (ESP32-S3-Mini-1U)
公開: 2023-01-31
| 更新済み: 2025-02-05
