FTDI Chip FT4232HA自動車用ハイスピードUSB to UART/MPSSE
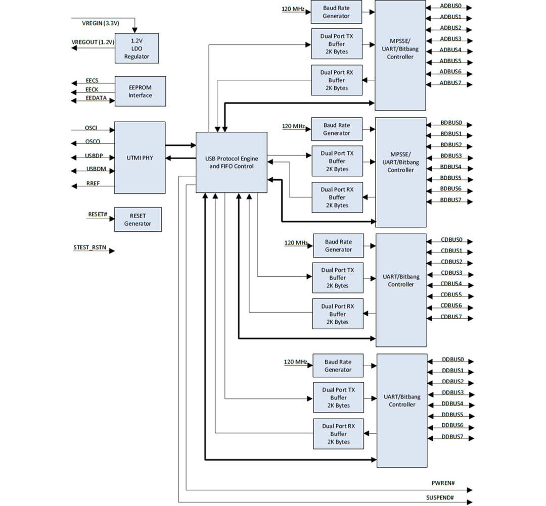
FTDI Chip FT4232HA自動車用高速USB to UART/MPSSEは、ターゲット設計に高速USBサポートを追加するためのターンキーソリューションです。FT4232HAには、それぞれ個別に設定できるインターフェイスが4つあります。これらのインターフェイスのうち2つは、独立したボーレートジェネレータを備えたMPSSEを使用し、UART、JTAG、SPI、I2C、またはBit-Bangモードとして設定できます。残りの2つのインターフェイスは、UARTまたはBit-Bangとして構成できます。FT4232HAはAEC Grade 2の認定を受けており、-40°C〜+105°Cの拡張動作温度範囲が備わっています。FTDI Chip FT4232HA自動車用ハイスピードUSB to UART/MPSSEはコンパクトなQFN-64パッケージに格納されており、鉛フリーでRoHSに準拠しています。
特徴
- さまざまな設定に対応するシングルチップUSB to クワッドシリアルポート
- USBプロトコルは、USB固有のファームウェアプログラミング不要でチップ上で処理
- USB 2.0高速(480Mbits/秒)およびフルスピード(12Mbits/秒)に対応
- 同期シリアルプロトコル(USB to JTAG、I2C、SPI、またはBit-Bang)設計を簡素化するチャンネルAとチャンネルBの2つのマルチプロトコル同期シリアル エンジン (MPSSE)
- 独立したボーレート
- 最大RS232/RS422/RS485の12Mbaud UART転送データレートです。(外部レベルシフタにより制限されるRS232データレート)
- FTDIのロイヤリティフリーの仮想Comポート(VCP)およびダイレクト(D2XX)ドライバによって、大半のケースでUSBドライバ開発の必要性を排除
- オプションのトラフィックTX/RXインジケータは、LEDおよび外部74HC595シフトで追加可能
- 調整可能な受信バッファ
- PWREN#、SUSPEND#、RI#ピンを介したUSBサスペンドおよびレジューム条件のサポート
- FTDI FT232R/FT-Xスタイル、非同期シリアルUARTインターフェイスオプション(フルハードウェアハンドシェイクとモデムインターフェイス信号搭載)
- UARTインターフェイスは、7/8ビットデータ、1/2ストップビット、奇数/偶数/マーク/スペース/パリティなしをサポート
- 自動送信によって、外部からTXDENピンを使用したRS485シリアルアプリケーションの制御が可能
- 完全に支援されたハードウェアまたはX-On / X-Offソフトウェア
- 動作構成モードおよびUSB説明文字列は、USBインターフェイス経由で外部EEPROMで構成可能
- 動作時の低消費電力、USBサスペンド
- 構成可能なI/Oドライブ強度(4mA、8mA、12mA、または16mA)およびスルーレートです。
- バス駆動、自己給電、高出力バス駆動USB設定をサポート
- UHCI/OHCI/EHCI/xHCIホストコントローラ互換
- USBバルクデータ転送モード(高速モードで512バイトのパケット)
- 専用のWindows DLLは、USB to SPI、およびUSB to I2Cアプリケーションに利用可能
- +3.3V単電源動作電圧範囲
- +3.3V I/Oインターフェイス(+5Vトレラント)
- 高度に統合された設計は、VCORE用の+1.2V LDOレギュレータ、統合POR機能、オンチップクロック乗算器PLL(12MHz ~ 480MHz)を含む
- 拡張-40°C〜+105°C車載グレード2動作温度範囲
- FT4232HA I/OのESD保護
- 人体モデル(HBM)±2kV
- マシンモード(MM)±200V
- 充電デバイスモデル(CDM)±500V
- ラッチアップフリー
- コンパクトなQFN-64パッケージ
- 鉛フリー、RoHS準拠
アプリケーション
- 自動車
- シングルチップUSB to 4チャンネルUART(RS232、RS422、またはRS485)またはBit-Bangインターフェイス
- シングルチップUSB to 2 JTAGチャンネルに加えて2つ
- シングルチップUSB to 1 JTAGチャンネルに加えて3つ
- シングルチップUSB to 1 SPIチャンネルに加えて3つ
- シングルチップUSB to 2 SPIチャンネルに加えて2つ
- シングルチップUSB to 2 Bit-Bangチャンネルに加えて2つ
- シングルチップUSB to 1 SPIチャンネル、および1 JTAGチャンネルと2 UART
- シングルチップUSB to 2 I2Cチャンネルに加えて2つ
- 従来の周辺設計をUSBにアップグレード
- フィールドのアップグレードが可能なUSB製品
- 携帯電話とコードレス電話のUSBデータ転送ケーブルとインターフェイス
- MCU、PLD、FPGAベースの設計の、USBとのインターフェイス接続
- PDAからUSBデータ転送
- USBスマートカードリーダー
- USB計装
- USB産業用制御
- USBメディアプレーヤーのインターフェイス
- USBフラッシュカードリーダーおよびライター
- セットトップボックスのUSBインターフェイス
- USBデジタルカメラインターフェイス
ブロック図
Package概要
公開: 2022-05-03
| 更新済み: 2023-05-30
