iC-Haus iC-PZ EVAL PZ1M Evaluation Kit
iC-Haus iC-PZ EVAL PZ1M Evaluation Kit includes a scanner module PZ1M assembled with iC-PZnnnn and the interface/motherboard PZ2D. The Scanner module PZ1M comes with a code disc or a linear scale and the motherboard PZ2D is supplied with a ribbon cable. This evaluation kit supports BISS/SSI communication with the iC-PZ module.
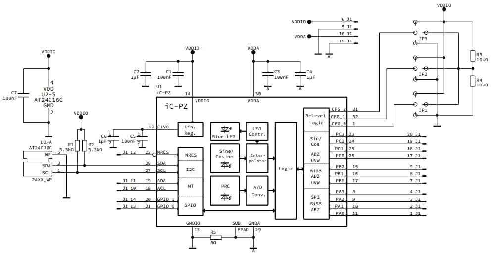
Circuit schematic PZ1M
Kit Overview
公開: 2025-11-26
| 更新済み: 2026-01-21
