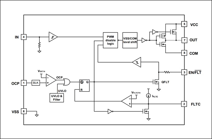
1ED44176N01Fの過電流保護は、コンパレータと複数のレジスタとコンデンサを活用した電流計測によって実施されています。1ED44176N01F EiceDriverは、コンパレータを統合することで省コスト・省スペースを実現しています。このローサイド・ゲート・ドライバには、Infineon Latch Immune CMOS技術が活用されており、OCP(過電流保護)閾値許容差最低±5%までの高精度の故障レポーティングを実現しながら、堅牢なモノシリック構造が可能になります。また、1ED44176N01Fには、障害出力とイネーブル機能が1本のピンに統合されており、スペースとシステム要件をさらに削減できます。
特徴
- 統合過電流保護およびシングルピン障害出力ならびにイネーブル機能によって、潜在的なスペースとコストの削減が可能
- OCP閾値公差±5%によって正確なセンシングを実現
- 柔軟性に富んだ障害クリア時間セットアップ
- 低電圧ロックアウトによって低供給電圧での保護を実現
- 正確な±5%許容差が備わっている0.5V過電流閾値
- 正の電圧入力による過電流検出
- 障害出力およびイネーブルのためのシングル・ピン
- プログラマブル・フォールトクリアタイム
- 低電圧ロックアウト
- CMOSシュミットトリガ入力
- 3.3V、5V、15V入力ロジック互換
- 入力と同相の出力
- 独立ロジックと電源グランド
- 2kV ESD HBM
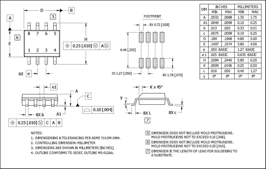
- 業界標準8ピンPG-DSO8パッケージ
- RoHS準拠
仕様
- チャンネル: 1.0
- 構成: ローサイド
- 入力VCC: 12.7V~20.0V
- 絶縁タイプ: 非絶縁
- 出力電流(シンク): 1.23A~1.75A
- 出力電流(ソース):0.56A~1.23A
- 電源オフ伝搬遅延: 50.0ns~95.0ns
- 電源オン伝搬遅延: 50.0ns~95.0ns
- UVLO入力(オフ): 10.7V~12.2V、11.4V typ
- UVLO出力(オフ): 10.7V~12.2V、11.4V typ
- 電圧クラス: 25.0V
- 動作温度: -40°C~+125°C
アプリケーション
- デジタル制御PFC
- エアコンとHVAC
- 家庭用電化製品
- 産業用アプリケーション
- シングルエンド・トポロジ用の汎用ローサイド・ゲート・ドライバ
ブロック図
パッケージ外形図
公開: 2018-11-02
| 更新済み: 2022-09-02

