特徴
- 最高+650Vまでの動作電圧(VSノード)
- 100Vの負のVS過渡耐性
- 統合超高速・低抵抗ブートストラップダイオードで、BOMコストを低減
- 最大沿面距離とクリアランス用に分離された高および低電圧ピン
- 独立ロジックと電源グランド
- ブーストラップ動作用に設計された浮動チャンネル
- 25Vの最高供給電圧
- 両方のチャンネル向けの独立型低電圧ロックアウト
- 200ns伝播遅延
- HIN、LIN入力ロジック
- VSピンで最大–11Vのロジック動作
- –5V入力での負の電圧許容差
- 浮動チャンネルを使用して、高圧側構成においてNチャンネルMOSFET、SiC MOSFETまたはIGBTを駆動できます。
アプリケーション
- モータ制御とドライバ
- 軽電気自動車(LEV)
- マルチコプタ、ドローン
- スイッチドモード電源(SMPS)
- 無停電電源(UPS)
- 電力ツール
- サービスロボット
- 家庭用電化製品
- LED照明
- EV充電
- バッテリ形成
ビデオ
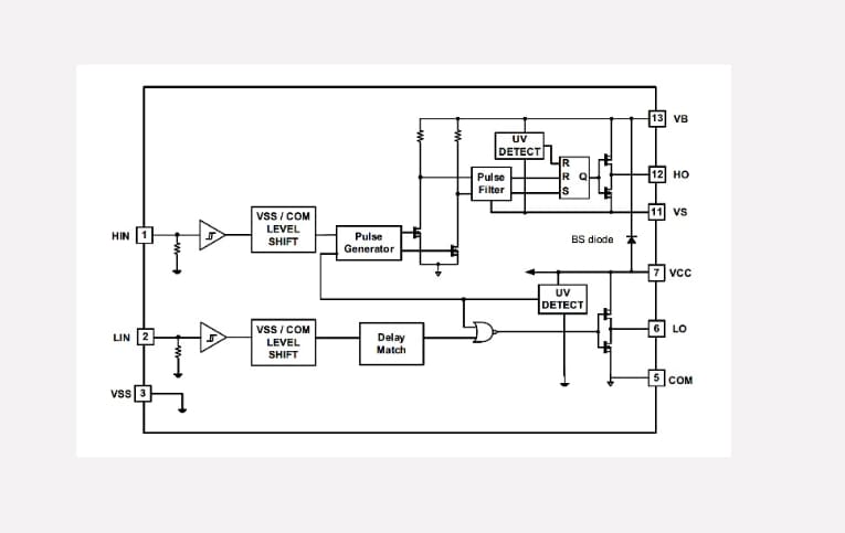
ブロック図
標準的アプリケーション
その他の資料
- Silicon-on-Insulator(SOI)テクノロジーに基づいたInfineonの高電圧ゲートドライバIC(HVIC)の利点
- モノリシック高電圧ゲートドライバの使用
- HEXFETパワーMOSFETのためのゲートドライブ特性と要件
- ドライバIC用のEiceDRIVER™外部ブースタのアプリケーションノート
- HV浮動MOSゲートドライバIC
- IGBT特性
- 制御IC駆動型電力段での過渡管理
- EiceDRIVER™ IC熱係数を使用することによって、接合部温度に関する情報を取得
- パワーMOSFETおよびIGBT用のゲート駆動回路の設計にゲート電荷を使用
- MOSFETおよびIGBTのための負ゲートバイアスの生成にスタンダード制御ICを使用
公開: 2019-12-03
| 更新済み: 2025-04-15

