Infineon Technologies PROFET™ +24Vスマート高圧側パワースイッチ
Infineon Technologies PROFET™ +24Vスマート高圧側パワースイッチは、内蔵調整式過電流制限が特徴で、敏感な負荷と供給ラインワイヤを異常電流から保護することを目的としています。これらの35mΩ シングルチャンネルデバイスは、大容量負荷のスイッチングに適しています。Infineon Technologies PROFET™ +24Vスマート高圧側パワースイッチは、TDSO-14パッケージに収められており、ファミリメンバーとのフットプリント互換性を持ち、それ自体、接続された負荷、パワーネットに向けた自己保護と診断機能を提供します。特徴
- 10ピンで調整できる電流制限
- 1チャンネルデバイス
- 超低スタンバイ電流
- 3.3Vおよび5V互換ロジック入力
- 静電放電保護 (ESD)
- 最適化された電磁両立性
- 負荷グランドから独立したロジックグランド
- オフ状態での非常に低い電力DMOS漏洩電流
- 環境配慮型製品(RoHS準拠)およびAEC認定
- 比例負荷電流検出
- オンとオフでのオープン負荷
- バッテリまたはグラウンドへの短絡
- 過温度、短絡時の安定した診断信号
- 温度と負荷電流によるkILIS 依存性の向上
- 低電圧時の安定した動作
- 外付け部品を用いた逆極性保護
- 外付け部品を使用したロジック接地の損失時の安全な負荷ターンオフ
- ラッチによる過熱保護
- 外付け部品を用いた過電圧保護
- 拡張短絡保護
アプリケーション
- 抵抗性、誘導性、容量性負荷に最適
- 電気機械式リレー、ヒューズ、ディスクリート回路に取って代わる
- 電子負荷の駆動に最適(例:レーダー、カメラモジュール)
- 12Vおよび24Vトラックおよび輸送システムに最適
- システム電源の保護
- ECU電源用のメインスイッチ
ブロック図
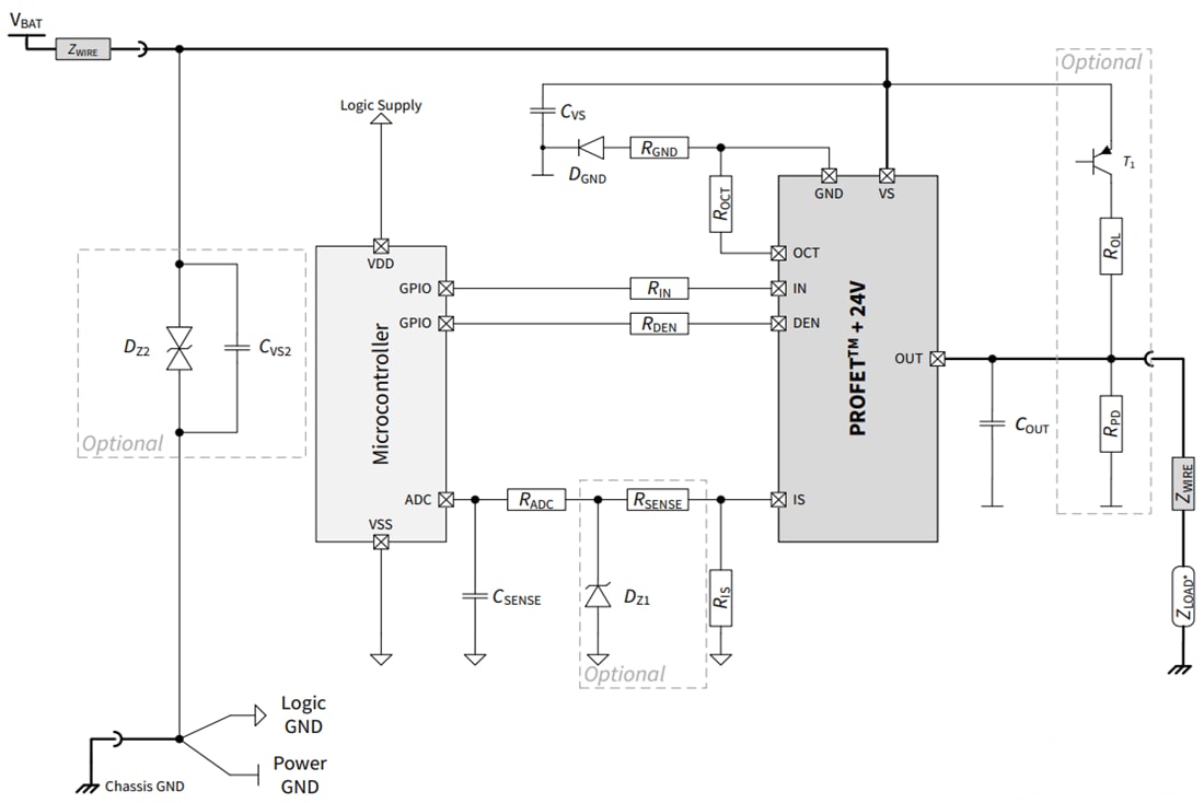
アプリケーション図
公開: 2025-04-03
| 更新済み: 2025-04-10
