特徴
- 高速パルスコンデンサ充電
- 予備充電経路が不要
- アクティブクランプ可能
- リニアモード運転
- 短絡堅牢性の向上
- 48V切断スイッチアプリケーションに最適
- コンデンサ充電の加速
- システムコストの削減
アプリケーション
- 配電
- バッテリ管理
- 電気加熱触媒
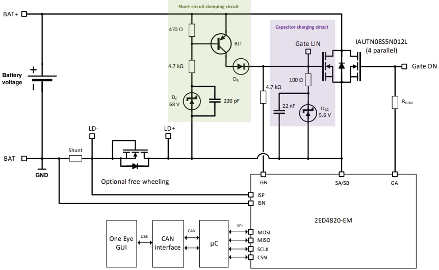
コンポーネント
- IAUTN08S5N012L デュアルゲートMOSFET 80V
- IAUT300N08S5N012 フリーホイールMOSFET
- 2ED4820-EM 48V ハイサイドドライバ
概要
スキーム図
その他の資料
公開: 2025-02-05
| 更新済み: 2025-03-18

