Infineon Technologies EiceDRIVER™強化F3ファミリ
インフィニオン (Infineon) EiceDRIVER™ Enhanced F3 ファミリ(1ED332x)は、300milのDSO-16パッケージに収められた8.5Aシングルチャネル絶縁型ドライバです。ED332xMC12N ファミリは、ソフトオフおよびハードオフによるフォルト遮断、IGBTおよびSiC向けの低電圧ロックアウト(UVLO)設定、2種類の出力電流強度、および2種類の出力構成など、市場のニーズに応える機能を備えています。このF3製品ファミリーは、SiC MOSFETの短絡保護に優れたソリューションです。Infineon F3ファミリは、ロジック端子内で3.3Vと5Vの電源電圧で安全に動作します。すべての入力構造には、供給電圧に比例した閾値レベルがあります。1ED3323MC12Nは、Infineon EiceDRIVER 1ED020I12-F2と直接置き換えるように設計されており、より強力な出力段を実現しています。
40Vの絶対最大値を超えない限り、デバイスの正と負の電圧向けに広範な出力側供給電圧(最大40V)を構成できます。このドライバICのファミリ全体には、アクティブシャットダウンを用いた出力セクションがあります。さらにコアレストランス技術によって、絶縁バリア全体でのデータ転送を達成しています。
特徴
- シングルチャネルのガルバニック絶縁型コアレストランス(CT)ゲートドライバ
- 短絡保護(DESAT)、ソフトオフ、アクティブ・ミラー・クランプ、アクティブ・シャットダウンなどの保護機能を内蔵
- 600V/650V/1200V/1700V/2300V IGBT、Si、SiC MOSFETとの併用向け
- 最大6.5A/-8.5Aの標準ピーク出力電流
- 40V絶対最大出力電源電圧 VCC2
- 高いコモンモード過渡耐性 CMTI > 300kV/µs
- 短い伝搬遅延:85ns(標準値)
- 厳しいIC対IC伝搬遅延マッチング(最大15ns)
- 入力供給電圧VCC1: 3.3Vおよび5V
- 高周囲温度および高速スイッチングアプリケーションでの動作に最適
- 沿面距離が>8mmのDSO-16ワイドボディパッケージ
- 安全認証
- UL 1577認証:VISO,test = 6840VRMS(1秒間)、VISO = 5700VRMS(60秒間)
- VDE 0884-11に準拠した強化絶縁:VIORM = 1767V(ピーク値、強化絶縁)(取得予定)
アプリケーション
- 工業モータドライブ - コンパクト、標準、プレミアム、サーボドライブ
- 1500V (DC) システム用のソーラーインバータ
- UPSシステム
- 高電圧DC/DCコンバータとDC/ACインバータ
- 溶接
- 商業、農業用車両(CAV)
- 商業エアコン(CAC)
- 高電圧DC/DCコンバータ
- スイッチモード電源(SMPS)
仕様表
ビデオ
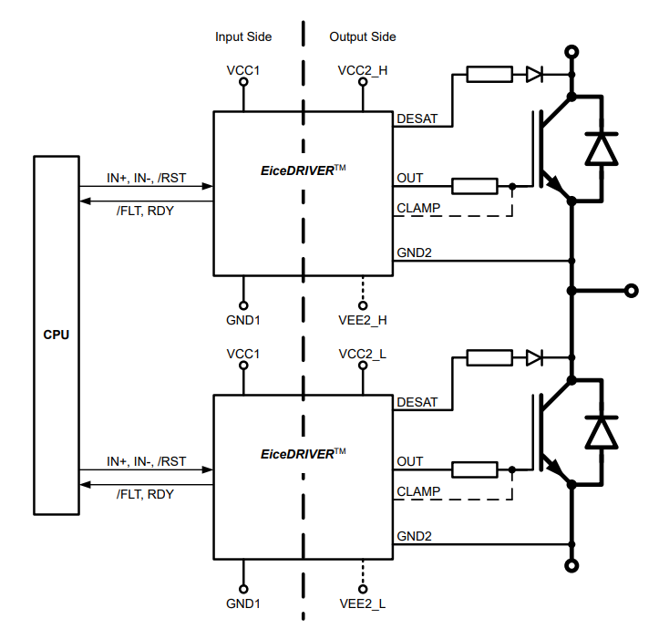
ブロック図
公開: 2023-02-21
| 更新済み: 2026-01-14
