Infineon IDP2303A/IDP2308コントローラは、さらに低い待機電流を実現するためにHV起動セルと高度バーストモードを組み合わせています。さらに、OTP(ワンタイム・プログラミング)デバイスも内蔵しており、デザインイン・フェーズが容易になるようにパラメータを構成できる包括的なセットを実現できます。
IDP2303Aはピン本数が少ないDSO-16パッケージで、IDP2308はDSO-14パッケージで販売されています。最小限の外付け部品のみ必要です。
特徴
- マルチモードPFC
- PFCゲートドライバを構成可能
- 同期PFCおよびLLCバーストモード制御
- 非線形LLC VCO曲線を設定可能
- 設定可能ソフトスタート
- HVピンを介したVAC入力電圧検出とX静電容量放電
アプリケーション
- LCD-TV 75W~300W
- 一般的なSMPS
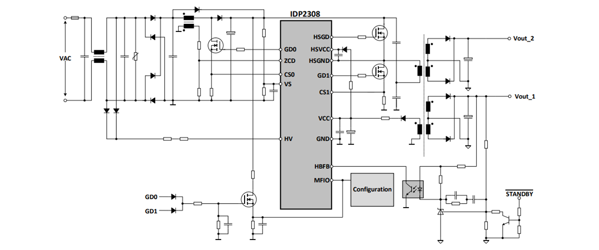
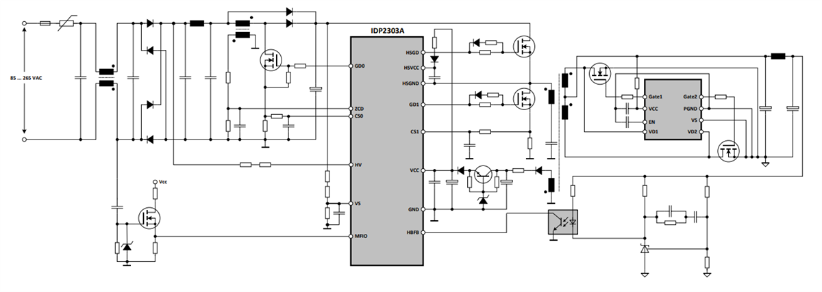
ブロック図
公開: 2022-09-29
| 更新済み: 2022-10-11

