Infineon Technologies PROFET™ Load Guard 12Vハイサイドスイッチ
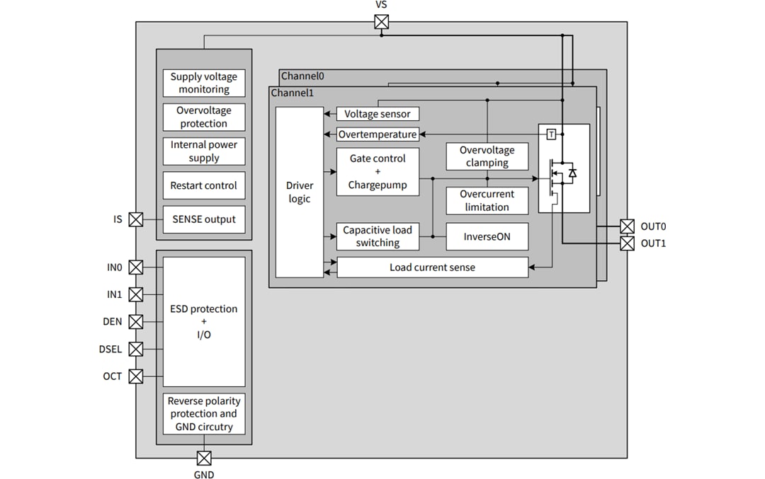
Infineon Technologies PROFET™ Load Guard 12Vハイサイドスイッチは、複数の電源分配用途に最大限の負荷柔軟性を提供し、保護機能と強化された診断機能を提供します。ハイサイドスイッチは、調整可能な過電流制限を備え、システムを保護するための高い信頼性を提供します。これらの機能により、グランドへの短絡が発生した場合でもPCBトレース、コネクタ、および負荷が確実に保護されます。Load Guardスイッチには、大きな容量性負荷を充電し、コンデンサのスイッチオン時の電流ピークを低減するために実装された容量性負荷スイッチングモードが含まれています。このデバイスは、負荷供給保護、ワイヤ保護、電源保護など、インテリジェントな電源配分のさまざまなユースケースに対応します。PROFET™ Load Guard 12Vハイサイドスイッチは、PG-TSDSO-14パッケージで提供され、動作接合部温度範囲は-40℃~150℃です。
特徴
- 容量性負荷スイッチングモードにより、安全動作領域で大きな容量性負荷を充電可能
- AEC Q100 Grade1およびISO 26262対応に準拠した車載適格性
- 診断:
- 比例負荷電流検出
- ONおよびOFF状態でのオープン負荷
- 接地とバッテリに対する短絡
- 保護:
- 外付け抵抗器を使用して調整できる過電流制限値
- 再起動制御を搭載した絶対および動的温度保護
- 逆電流(InverseON)状態でのスイッチオン機能
アプリケーション
- 最大2Aの電流で抵抗性、誘導性、容量性負荷を駆動
- カメラ、レーダー、超音波、LIDARモジュールなどのADASおよびADモジュール
- アンテナ、BLUETOOTH®、V2X、Wi-Fi®を含む通信モジュール
- 電気機械式リレー、ヒューズ、ディスクリート回路の置き換え
- システム電源、負荷供給、ワイヤの保護
- ECU電源のメインスイッチ
- センサ発熱体
- 将来の配電アーキテクチャ
仕様
- 3Vの最低動作電圧(VS(OP))
- 2.7Vの最低クランキング動作電圧(VS(UV))
- 28Vの最高動作電圧(VS)
- 35Vの最低過電圧保護(VDS(CLAMP)_25)
- スリープモードで0.5µAの最大電流(IVS(SLEEP)_85)
- 4.5mAの最大動作電流(IGND(ACTIVE))
- 90mΩの標準ON状態抵抗(RDS(ON)_25)
- 180mΩの最大ON状態抵抗(RDS(ON)_150)
- 2Aの公称負荷電流(IL(NOM))
- 1000の標準電流センス比(KILIS)
- 過電流制限(ILIM)を0.38A~4.34Aの間で調整可能
- -40°C~+150°C動作ジャンクション温度範囲(TJ)
- 4.9mm x 3.9mm PG-TSDSO-14パッケージ
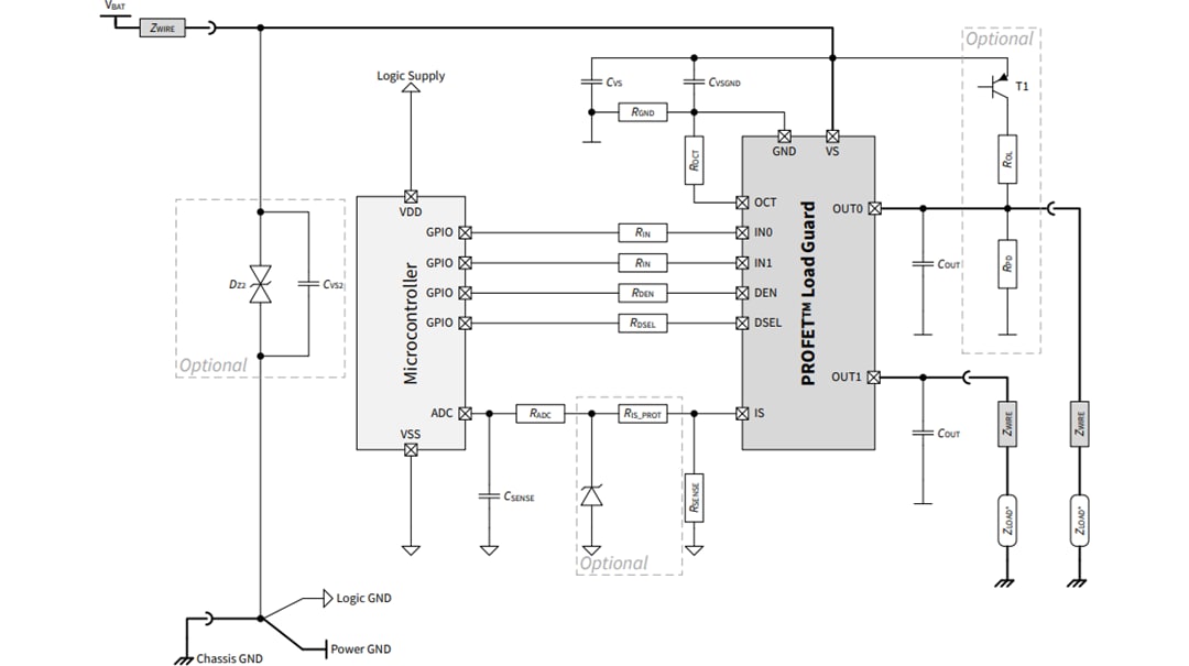
標準的なアプリケーション図
ブロック図
公開: 2022-02-28
| 更新済み: 2023-01-13
