Infineon Technologies PROFET ™+ 2 BTS7004 12V評価ボード
Infineon Technologies PROFET™+2 12V Grade0評価ボード(SHIELDBTS70041EPZTOBO1)は、PROFET+2保護機能付きハイサイドパワースイッチ用のデモプラットフォームです。この 評価ボードは、PROFET+2 12V Grade0ファミリ内の全デバイスを評価できるように設計されており、BTS7004-1EPZ PROFET+ 2 デバイスが搭載されており、PG-TSDSO-14パッケージに収められています。この評価ボードは、抵抗性、容量性、および/または誘導性負荷を駆動できます。特徴
- BTS7004-1EPZ PROFET+2 デバイス(PG-TSDSO-14パッケージに格納)
- 逆極性での低消費電力損失向けReverseON
- 制御された再アクティベーションによる絶対および動的温度制限
- インテリジェントラッチによる過電流保護(トリップ)
- 低電圧シャットダウン
- 外付け部品を用いた過電圧保護
- 比例負荷電流検出
- ONおよびOFF状態でのオープン負荷
- 接地とバッテリに対する短絡
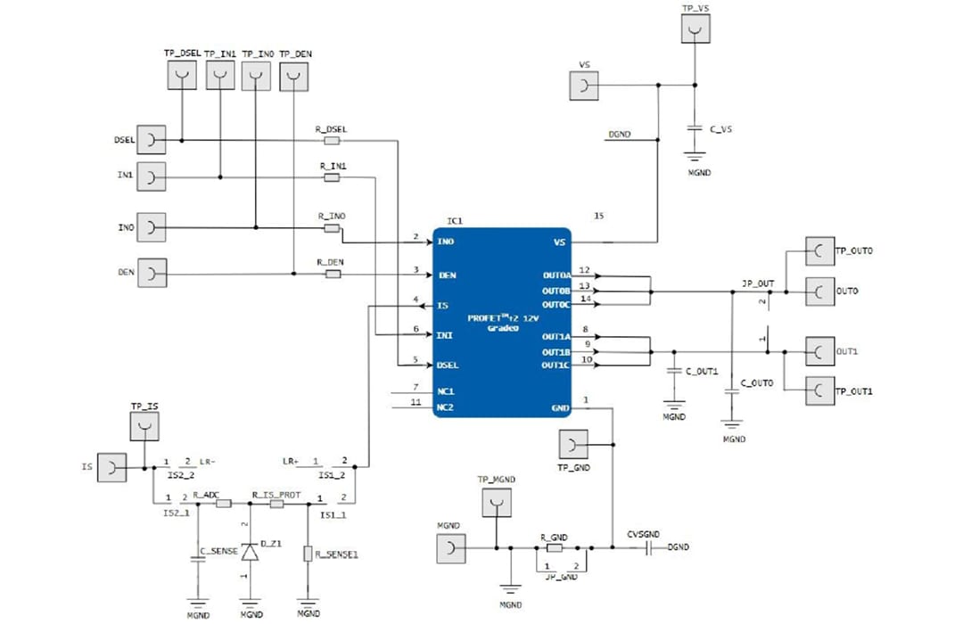
回路図
公開: 2020-05-20
| 更新済み: 2024-10-24
