多用途なTDA3880xレギュレータは、600kHz、1.1MHz、2MHzの切替可能なスイッチング周波数、プログラム可能な電流制限、及びソフトスタート時間が1ms(TDA38806)または1.5ms(TDA38807)を提供します。また、強制連続導通モード(FCCM)とダイオードエミュレーションモード(DEM)にも対応しています。Infineon TDA3880xは、外部基準入力を使用した電圧トラッキングに対応しています。これらのコンポーネントは、プリバイアススタートアップ、熱補償付き電流制限、過電圧および低電圧保護、そして熱シャットダウンなどの重要な保護機能を備えており、障害状態においてシステムレベルのセキュリティを確保します。TDA3880xは、標準的なQFN-14(2mm x 3mm)パッケージで提供され、-40°C〜+125°Cの広範囲な温度範囲で動作します。
特徴
- 広い入力電圧範囲
- 4V〜16V(内部バイアスあり)
- 2.7V〜16V(外部VCC(3.3V))
- 高精度基準電圧
- 0.6V ±0.5%(TDA38806用)
- 0.9V ±0.5%(TDA38807用)
- セラミック出力コンデンサで安定的
- 外部補償なし
- オプションの強制連続導通モードとダイオードエミュレーションにより、軽負荷時の効率が向上
- 選択可能なスイッチング周波数オプション:600kHz、1.1MHz、2MHz
- プログラム可能なソフトスタート時間と向上したプリバイアススタートアップ
- 1ms向け最低TDA38806
- 1.5ms向け最低TDA38807
- 外部基準入力による電圧トラッキング
- 内部熱補償を備えたプログラム可能な過電流保護制限
- 電圧監視機能を活用したイネーブル入力
- パワーグッド出力
- 保護
- TDA38806用ノンラッチOCP、UVP、熱シャットダウン、およびラッチオフOVP
- TDA38807用ラッチオフOCP、UVP、熱シャットダウン、およびOVP
- 動作温度範囲:-40°C~+125°C
- コンパクトな2mm x 3mm QFN-14パッケージ
- リードフリー、ハロゲンフリー、RoHS準拠
- JEDEC47/20/22に関連する試験に基づいた産業用アプリケーション向け認定済
アプリケーション
- サーバー
- ストレージアプリケーション
- テレコムおよびデータコム
- 分散型ポイントオブロード(POL)電源アーキテクチャ
- 48Vの電力分配
- 産業用PC
アプリケーション回路
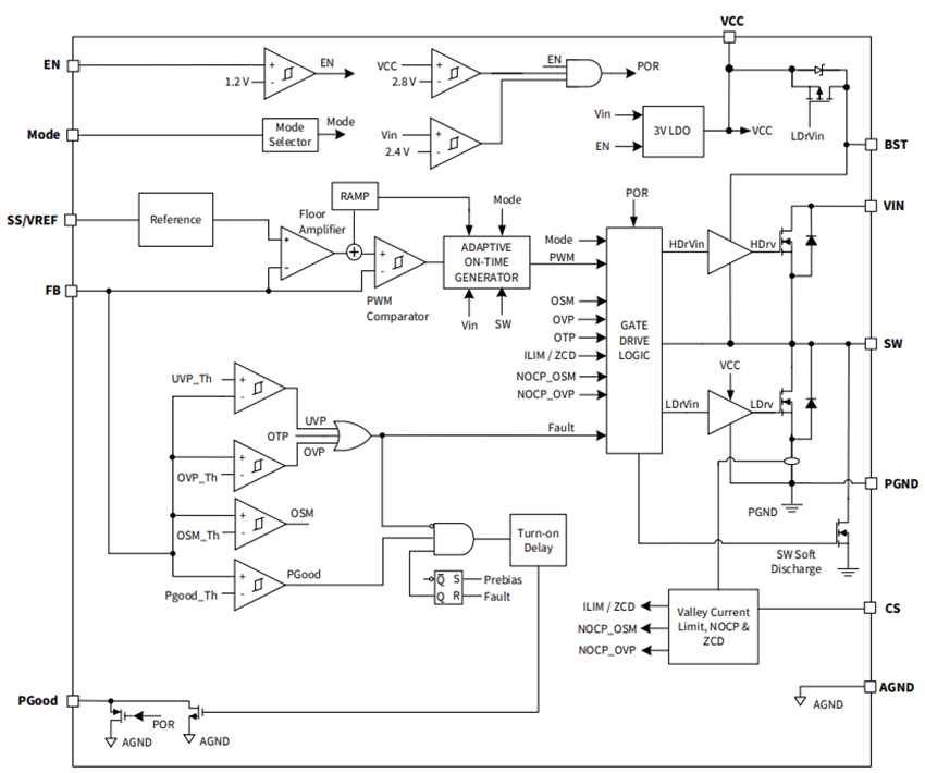
TDA38806ブロック図
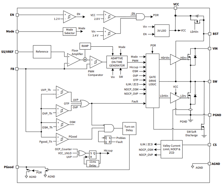
TDA38807ブロック図
公開: 2024-08-08
| 更新済み: 2024-09-20

