Infineon Technologies TLD5542-1 HブリッジDC/DCスイッチングコントローラ
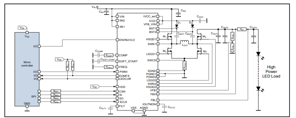
Infineon Technologies TLD5542-1 HブリッジDC/DCスイッチングコントローラは、シングルインダクタ・ハイパワー・バックブーストコントローラで、診断と制御を目的としたSPIインターフェイスが搭載されています。このスイッチングコントローラは、 機器と負荷を一貫した電流および電圧に安定化する機能、リンプホーム機能、高度保護機能を集積しています。TLD5542-1コントローラは、高速出力放電動作が備わった単一ICで複数の負荷を駆動します。また、アナログおよびPWM調光のような強化された調光機能を実現しています。このスイッチングコントローラは、4.5V~40V(デバイス)入力電源電圧範囲および4.5V~55.0V(電力段)入力電源電圧範囲で動作します。TLD5542-1コントローラは、200kHz~700kHzスイッチング周波数範囲、5MHz SPIクロック周波数、-40°C~150°C接合部温度範囲に対応します。このスイッチングコントローラは、すべての条件で±3% LED電流精度および最高96%までの効率性を実現しています。代表的なアプリケーションには、ADBアプリケーション用の高レーザービーム、コンパクトなマルチチャンネルLEDドライバモジュール、大電流電圧レギュレータ、ワイヤレス・インキャビン充電器があります。
特徴
- シングルインダクタ・ハイパワー・バックブースト・コントローラ
- 診断と制御用SPI
- 定電流(LED)と定電圧の安定化
- 高速出力放電動作によって単一のICで複数の負荷を駆動
- リンプホーム機能(フェイルセーフモード):
- LHIピン経由のリンプホーム・アクティベーション
- 自動スペクトラム拡散を特徴とする、EMCが最適化されているデバイス
- 専用モニタ出力を活用したLEDと入力電流センス
- デバイスと負荷のための高度保護機能
- TLD55421QV:
- PG-VQFN-48パッケージ
- TLD55421QU:
- PG-TQFP-48パッケージ
- アナログおよびPWM調光のような強化調光機能
- 自動車AEC認定済
- 保護機能:
- 外部MOSFETの過負荷保護
- ショートした負荷、出力過電圧の保護
- 入力低電圧保護
- 自動スタート挙動が備わっているデバイスの熱シャットダウン
- 静電放電保護 (ESD)
仕様
- 4.5V~40Vデバイス入力供給電圧範囲
- 電力段の4.5V~55V入力供給電圧範囲
- 200kHz~700kHzスイッチング周波数範囲
- 5MHz SPIクロック周波数
- ジャンクション温度範囲: -40℃~+150℃
アプリケーション
- 車載アプリケーションでの高電力LEDドライバ
- ADBアプリケーション用のレーザー高ビーム(適応ビーム)
- コンパクトなマルチチャンネルLEDドライバモジュール(複合負荷のためのシングルDC-DC)
- 大電流電圧レギュレータ
- ワイヤレス・インキャビン充電器
ブロック図
アプリケーション回路図
公開: 2020-10-13
| 更新済み: 2024-12-02
