Infineon Technologies TLE8457 LIN LDOデモボード
Infineon Technologies TLE8457 LIN LDOデモボードは、DSO-8および小型TSON-8パッケージのInfineon LIN LDO、TLE8457xの評価に適しています。このデモボードは、電源障害やさまざまな動作モードのシミュレーションが可能です。TLE8457 LIN LDOボードは、SMD実装およびバストポロジを特徴としています。このボードは12V〜16Vの電源電圧範囲で機能し、3.3V〜5.5Vの出力電圧範囲を提供します。TLE8457 LIN LDOボードは、車載、エレクトロモビリティ、モーター制御および駆動、オートバイ、電動バイク、小型電気車両、商業、建設に最適です。特徴
- SMD取り付け
- 12V~16V供給電圧範囲
- 3.3V~5.5V出力電圧範囲
- TSON-8およびDSO-8パッケージ
アプリケーション
- 車載用
- 商業、建設、農業用車両(CAV)
- エレクトロモビリティ
- モータ制御とドライバ
- オートバイ、電動バイク、小型電子車両
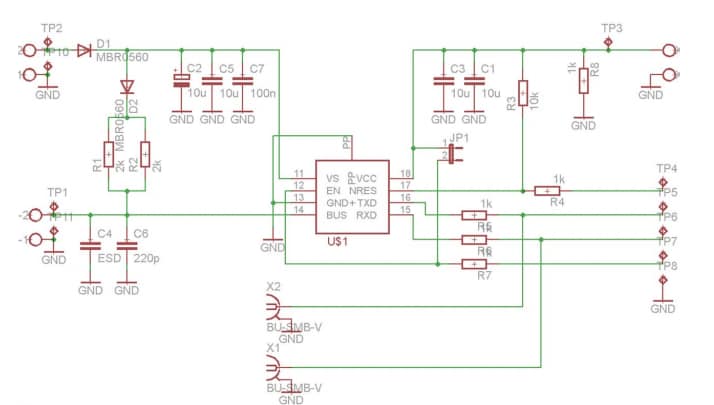
スキーム図
公開: 2020-01-09
| 更新済み: 2024-09-18
