Infineon Technologies TLF50281ELデモボード

Infineon Technologies TLF50281ELデモボードは、TLF50281EL降圧型コンバータの性能を評価するように設計されています。このデモボードには、5V固定出力電圧向けにTLF50281ELが装備されています。TLF50281ELデモボードは、回路を変更する可能性を提供します。このデモボードは、13.5V~40Vの供給電圧範囲内で動作し、500mAの最大出力電流が備わっています。

特徴

  • TLF50281EL降圧型コンバータの性能を評価
  • 5V固定出力電圧向けにTLF50281ELを装備
  • 回路を変更する可能性を提供
  • 13.5V~40V供給電圧範囲
  • 最大出力電流500mA

接続の概要

Infineon Technologies TLF50281ELデモボード

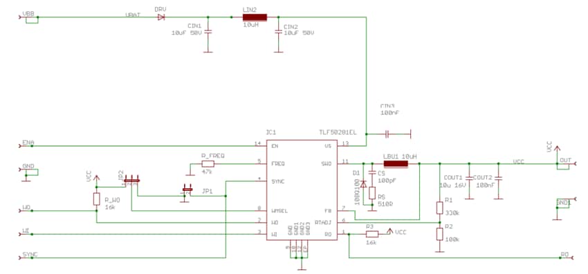
回路図

回路図 - Infineon Technologies TLF50281ELデモボード
公開: 2019-12-16 | 更新済み: 2024-01-19