Infineon Technologies TLS102B0電圧レギュレータ
Infineon TLS102B0電圧レギュレータは、モノリシック集積低ドロップアウト(LDO)電圧トラッキング・レギュレータで、精度が高く、小型PG-SCT595-5パッケージに収められています。TLS102B0 LDO電圧レギュレータは、車載アプリケーションの過酷な環境において、パワートレイン管理システムでのセンサのようなオフボードシステムを供給するように設計されています。したがって、この電圧レギュレータには、GNDとバッテリに対する逆極性と短絡にさらなる保護機能が装備されています。TLS102B0電圧レギュレータは、精度の高いトラッキング、調整可能な出力電圧、低電流消費が特徴で、最大20mA負荷まで駆動できます。一般的なアプリケーションには、車載用センサ、保護センサ、二次電圧供給、高精度電圧トラッキング、高精度電圧レプリケーション、オフボード負荷向け電源スイッチがあります。特徴
- 20mA通電能力
- 非常に高い精度のトラッキング
- 出力電圧を最低2Vまで調整可能
- セラミック出力コンデンサで安定的
- 逆極性保護
- 標準120mV @ 20mAの非常に低いドロップアウト電圧
- オフモードでの標準3µAという非常に低い電流消費
- -16V≤VIN ≤45Vの広い入力電圧範囲
- -40°C ≤ Tj ≤ 150°Cという幅広い温度範囲
- (GNDおよびバッテリへの)短絡が保護された出力
- 過熱保護
- 環境配慮型製品(RoHS準拠)
- AEC適合
アプリケーション
- 車載センサ供給
- オフボードセンサ用の保護されたセンサ供給
- 車載用電子制御ユニット(ECU)のための二次電圧供給
- 高精度電圧トラッキング
- 精密電圧複製
- オフボード負荷用の電源スイッチ
TLS102B0のブロック図
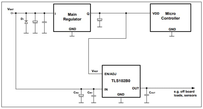
TLS102B0のアプリケーション図
公開: 2018-05-25
| 更新済み: 2022-08-08
