Infineon Technologies TLS710B0EJデモボード
Infineon Technologies TLS710B0EJデモボードは、TLS710B0低ドロップアウトリニア電圧レギュレータを評価するように設計されており、最大100mAまでの負荷電流を対象としています。このTLS710B0には、標準40μAの自己消費電流が備わっており、非常に低い動作電流を必要とするシステムに最適なソリューションです。TLS710B0レギュレータは、出力電流が100mA未満の場合に250mVという低ドロップアウト電圧が特徴です。TLS710B0EJデモボードは、4V~40Vの広い入力電圧範囲が特徴で、電圧クランキング・アプリケーションに対応しています。代表的なアプリケーションには、車載用一般ECU、ボディモジュールとゲートウェイ、過酷な環境、2輪ECU、インフォテインメント、アラーム、ダッシュボードがあります。特徴
- 広い入力電圧範囲4V~40V
- 5Vの出力電圧
- ±2%出力電圧精度
- 最大100mAまでの出力電流
- 100mA出力電流で250mV(標準)という低ドロップアウト電圧
- 小電流消費40µA
- 1μF小型出力コンデンサで安定
- -40°C~最大150°Cの広い温度範囲
- 環境配慮型製品(RoHS準拠)
- AEC認定
アプリケーション
- 車載用一般ECU
- 2輪車ECU
- ボディモジュール、ゲートウェイ
- インフォテインメント
- アラーム
- ダッシュボード
ブロック図
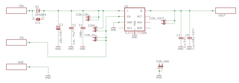
回路図
公開: 2019-12-13
| 更新済み: 2024-01-22
