Infineon Technologies TLS805B1LDV50デモボード
Infineon Technologies TLS805B1LDV33デモボードは、TLS805B1LD低ドロップアウトリニア電圧レギュレータを評価するように設計されており、2.75V~42Vの広い入力電圧範囲が備わっています。また、5.5μAという超低自己消費電流が備わっており、車載用またはバッテリに永久に接続されているその他の電源システムに適しています。TLS805B1LDレギュレータは、固定5V出力バージョンで、2%の精度が備わっています。TLS805B1LDV50デモボードは、出力電流が50mAの場合に100mVという低ドロップアウト電圧が特徴です。このデモボードは、クランキング時に作動する必要がある車載システムの供給に適しています。特徴
- 5.5μA超低自己消費電流
- 2.75V~42Vワイド入力電圧範囲
- 最大50mAまでの出力電流機能
- 1μA未満のOFFモード電流
- 250mV(標準)@ 50mAという低ドロップアウト電圧
- 出力電流制限保護
- 過熱シャットダウン
- 広い温度範囲
- ON/OFFイネーブル
- PG-TSON-10パッケージでご用意あり
- 環境配慮型製品(RoHS準拠)
- AEC認定
ブロック図
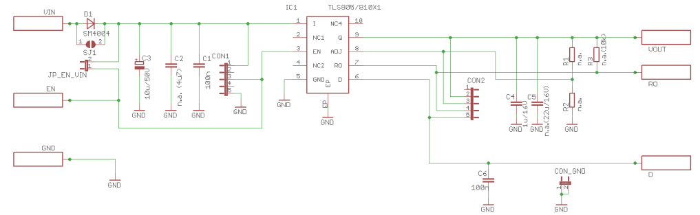
回路図
Additional Resouce
公開: 2019-12-16
| 更新済み: 2024-01-22
