Infineon Technologies TLS820F3EL V50デモボード
Infineon Technologies TLS820F3EL V50デモボードは、TLS820F3ELV50高性能LDOを評価するためのデザインインプロセスで使用されます。このデモボードは、5.5V±2%の出力電圧、200mAの電流容量、標準26µAの超低消費電流を提供します。TLS820F3EL V50デモボードには、マイクロプロセッサを監視するためのWatchdog回路、リセットおよびWatchdog用の個別の出力が含まれています。また、このデモボードには、出力電流制限と温度過昇シャットダウンも搭載されています。 TLS820F3EL V50 デモボードは、3V ~ 42Vの入力電圧範囲で動作し、RoHS準拠(グリーン製品)です。代表的なアプリケーションには、車載用一般ECU、テレマティクスシステム、ADASカメラとレーダーシステム、ナビゲーションシステム、ボディ制御モジュールがあります。±µ特徴
- マイクロプロセッサ監視用のWatchdog回路
- Watchdog抑制
- リセットおよびWatchdog用の個別出力
- イネーブル
- 出力電流制限
- 温度過昇シャットダウン
- RoHS準拠
仕様
- 出力電圧: 5.5V ±2%
- 電流容量:200mA
- 標準超低消費電流:26µA
- 入力電圧範囲: 3V~42V
- 100mVドロップアウト電圧範囲で100mA
- -40°C ~ 150°C車載温度範囲
アプリケーション
- 車載用一般ECU
- テレマティクスシステム
- ADASカメラとレーダー・システム
- ナビゲーションシステム
- ボディ制御モジュール
ブロック図
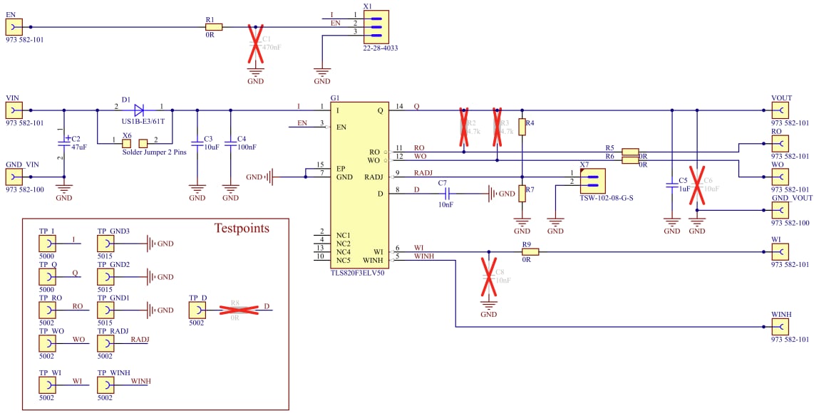
スキーム図
その他の資料
公開: 2023-11-22
| 更新済み: 2023-12-07
