Infineon Technologies TLS835B2ELVSEデモボード
Infineon Technologies TLS835B2ELVSEデモボードは、超低自己消費電流が備わっているInfineonの最新の高性能車載LDOを評価します。このデモボードを使用すると、ボードにすでに取り付けられているすべての必要な外付け部品を用い、TLS835B2レギュレータを評価するための簡単なプラグと計画のソリューションが実現します。このデバイスは、車載アプリケーション内のバッテリに接続されたすべてのECU、特にイネーブル機能のみを必要とするボディ制御モジュールおよびHVACを対象に設計されています。TLS835B2ELVSEデモボードは、車載用一般ECU、ECUでの二次供給、ダッシュボード、クラスタ、気候制御アプリケーションでの使用に最適です。特徴
- プラグアンドプレイ評価機能
- 簡単な検証と設定
- 外付け部品を使用せずに3.3V~5Vの間で選択可能な出力電圧
- イネーブル、温度過昇シャットダウン、出力電流制限
- 設計時間を節約
- AEC-Q100認定
アプリケーション
- 車載用一般ECU
- ECUでの二次供給
- ダッシュボード、クラスタ、気候制御
ブロック図
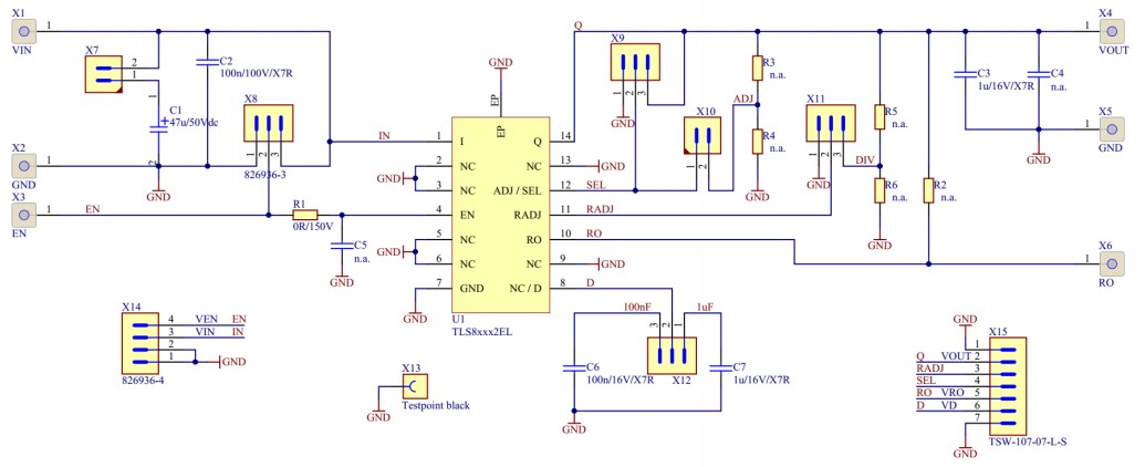
回路図
Additional Resource
公開: 2019-12-16
| 更新済み: 2025-02-10
