Infineon Technologies TLT9252VLCハイスピードCAN FDトランシーバ
Infineon Technologies TLT9252VLCハイスピードCAN FDトランシーバは、HS CANネットワークを対象に設計されており、車載および産業用アプリケーションで最大5Mbit/sを実現できます。TLT9252VLCは、物理バス層とCANプロトコルコントローラー間のインターフェイスとして、信号をバスに駆動し、ネットワーク内で生成される干渉からマイクロコントローラーを保護します。CANH信号とCANL信号の高い対称性に基づいて、TLT9252VLCは非常に低い電磁放射を提供し、コモンモードチョークなしでの動作を可能にします。非低電力モード(通常動作モードと受信専用モード)と低電力モード(スリープモードとスタンバイモード)は、必要な機能に基づいて消費電流を削減するように最適化されています。温度範囲全体で25µA以下の自己消費電流が備わったスリープモードであっても、TLT9252VLCは、HS CANバスでのウェイクアップ・パターン(WUP)を検出できます。VIO電圧リファレンス入力は、3.3Vおよび5V供給マイクロコントローラをサポートしています。Infineon Technologies TLT9252VLCは、RoHSに準拠したPG-TSON-14パッケージに統合されており、ISO11898-2(2016)の要件を満たしています。特徴
- ISO11898-2(2016)およびSAE J2284-4/-5に完全準拠
- Infineonの車載品質
- 高温ミッションプロファイルのAEC-Q100 Grade 0(Ta: -40°C~+150 C)認定
- CAN FDデータフレームを最大5MBit/sまでサポートする保証されたループ遅延対称形
- 世界中のOEMでの使用を目的に最適化されたフィルタ時間(0.5µs 1.8µs)が備わったバスウェイクアップ・パターン(WUP)機能
- 優れたESD堅牢性+/-10kV(HBM)および+/-9kV(IEC 61000-4-2)
- 最大25µAのスリープモードでの非常に低い電流消費
- バッテリクランキング時の堅牢な動作を目的とした、VBATおよびVCC経由のデュアル電源ソリューション
- VCCおよびVIO供給での拡張供給範囲
- TxDタイムアウト、RxD再安定化クランプ、過温度シャットダウンなどのフェイルセーフ機能
- 長さのない使用を目的とした非常に低い電磁放射(EME)
- 電磁耐性(EMI)のための広いコモンモード範囲
- 接地、バッテリ、VCCに対するCAN短絡防止
- VBAT、VCC、VIOでの低電圧検出
- ISO11898-2(2016)に準じた自律バスバイアス
- バス・ウェイクアップ(WUP)およびローカル・ウェイクアップ(LWU)
- 外部回路を制御するINH出力
- NERR出力ピン経由での堅牢なローカル故障診断を改善
- グリーン製品(RoHS準拠)
アプリケーション
- カー・パワートレインと伝送アプリケーション
- インフォテイメントアプリケーション
- クラスタ・モジュール
- レーダーアプリケーション
- HVAC
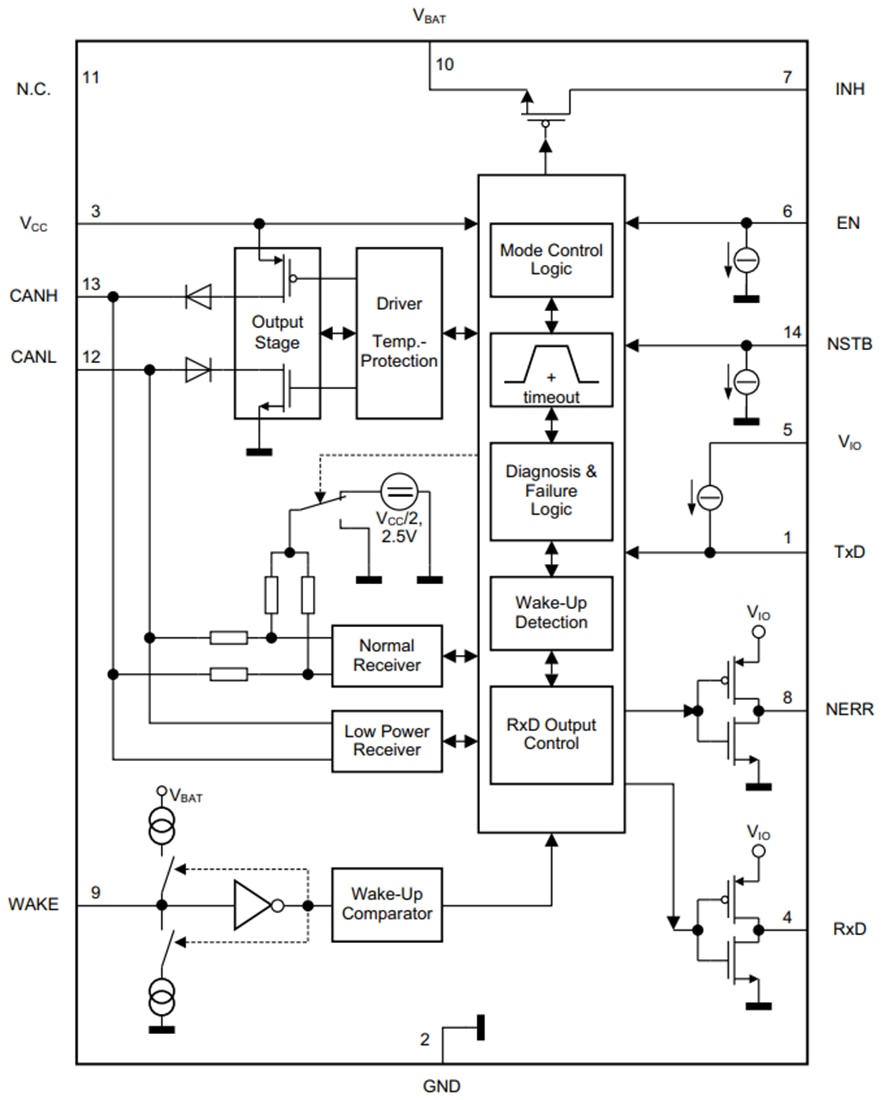
ブロック図
公開: 2022-07-11
| 更新済み: 2022-07-21
