Infineon Technologies TLT9255WLCハイスピードCAN FDトランシーバ
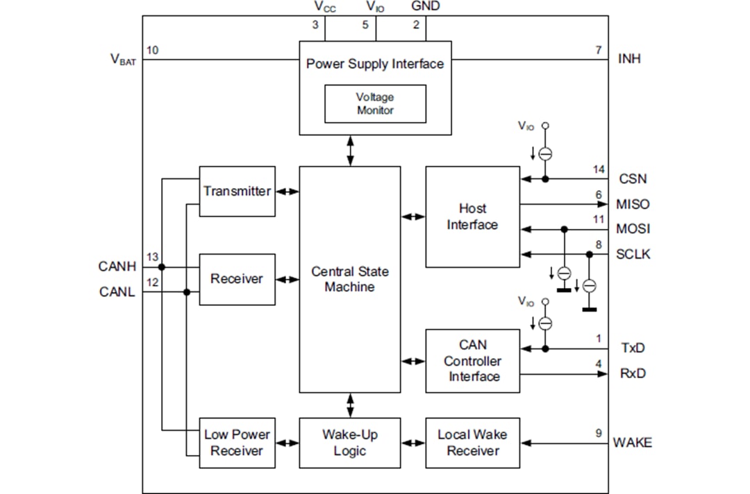
Infineon Technologies TLT9255WLCハイスピードCAN FDトランシーバは、最速5MBまでの柔軟性に富んだデータレート、部分的なネットワーキングが特徴で、車載アプリケーションを対象としたAEC-Q100 Grade 0認定を取得しています。TLT9255WLCは、物理バス層とCANプロトコルコントローラの間のインターフェイスとして信号をバスに駆動し、ネットワーク内で生成された干渉からマイクロコントローラを保護します。TLE9255WLCは、CANHおよびCANL出力信号の高い対称性に基づいており、広い周波数範囲内での非常に低レベルの電磁放射を実現、車載および工業アプリケーションでのコモンモードチョークを必要としない動作が可能になります。TLT9255WLCのSPIインターフェイスは、内部ステートマシンによって生成されるウェイクアップ・メッセージとステータス・メッセージのセットアップを制御します。ウェイクアップ機能、INH出力制御、モード制御、低電圧制御をはじめとする大半の機能は、SPIによって構成できます。これらの機能によって、さまざまなアプリケーションでのTLT9255WLCの非常に柔軟性に富んだ使用が可能になります。
2つのスタンダード電力モード(通常動作モードと受信専用モード)および2つの低消費電力モード(スリープモードとスタンバイモード)は、必要な機能に基づいて最小限の電流消費を実現しています。
スリープモードでは、TLT9255WLCは、HSでのウェイクアップ・パターン(WUP)を検出し、それに応じて動作のモードを変更できます。これは、全温度範囲で自己消費電流が26µA以下であっても実現できます。
選択ウェイク・サブモードでは、TLT9255WLCは、HS CANバスでのCANメッセージを監視します。TLT9255Wがマッチング・ウェイクアップ・フレームを検出すると、モードの変化がトリガされます。TLT9255WLCは、最大29ビットならびに最大64ビットまでの広いデータを監視します。内部プロトコルハンドラは、すべてのバスエラーをカウントします。SPIは、障害、エラー・カウンタ・オーバーフロー、マイクロコントローラへの同期障害を示します。
独自の電源管理を使用すると、バッテリ供給VBATが未接続でもTLT9255WLCを使用できるようになります。この場合、TLT9255WLCはVCCピンで供給されます。VIO電圧リファレンスは、3.3Vおよび5.0V供給マイクロコントローラをサポートしています。
Infineon Technologies TLT9255WLCは、小型リードレスTSON-14パッケージで販売されており、自動光学的検査(AOI)機能を実現しているリードチップ検査(LTI)設計になっています。
特徴
- ISO 11898-2 (2016) に完全に準拠
- Infineonの車載品質
- 高温ミッションプロファイルのAEC-Q100 Grade 0(Ta: -40°C~+150 C)認定
- HSは、最大1MBit/sまでの標準データレートが可能
- CAN FDデータレート最速5MBit/s
- 電磁耐性(EMI)のための広いコモンモード範囲
- 超低電磁放射(EME)
- 優れたESD堅牢性、IEC 61000-4-2に準じた±10kV
- VCCおよびVBATピンでの独立した供給概念
- フェイルセーフの特徴
- TxDタイムアウト
- 温度過昇シャットダウン
- 温度過昇警告
- VCCおよびVIO供給での拡張供給範囲
- グランド、バッテリ、VCCへのCAN短絡防止
- 過熱保護
- ISO 11898-2(2016)に準じた高度バスバイアス
- 世界中のOEMの使用を目的にフィルタ時間が最適化された(0.5µs~1.8µs)バスウェイクアップ・パターン(WUP)機能
- すべての低消費電力モードでのウェイクアップ・パターン(WUP)検出
- ISO 11898-2(2016)に準じたウェイクアップ・フレーム(WUF)検出
- CAN FD許容機能が搭載されたウェイクアップ・フレーム検出
- 局部ウェイクアップ入力
- SPIクロック周波数最高4MHz
- 環境配慮型製品(RoHS準拠)
アプリケーション
- カー・パワートレインと伝送アプリケーション
- 車載および工業アプリケーションにおけるHS CANネットワーク
ブロック図
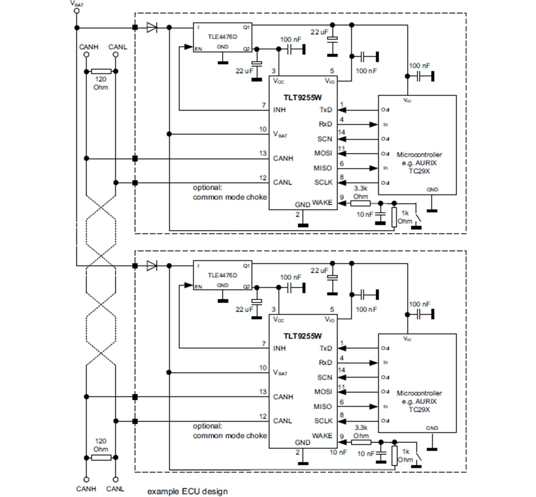
標準アプリケーション回路
パッケージの外形
