IXYS IX4352NE 9AローサイドSiC MOSFETとIGBTドライバ
IXYS IX4352NE 9A ローサイドSiC MOSFETおよびIGBTゲートドライバは、SiC MOSFETおよび高出力IGBTを駆動するように設計されており、9Aのソース出力とシンク出力を個別に備えているため、スイッチング損失を最小限に抑えながら、ターンオンおよびターンオフのタイミングを調整することができます。内部の負電荷レギュレータは、ユーザーが選択可能な負ゲートドライブバイアスを提供し、dV/dt耐性を向上させ、ターンオフを高速化します。脱飽和検出回路はSiC MOSFETの過電流状態を感知し、ソフトターンオフを開始することで、潜在的に有害なdV/dtイベントを防止します。IN非反転ロジック入力はTTLおよびCMOSと互換性があり、内部レベルシフターは、負のゲートドライブバイアス電圧に対応するために必要なバイアスを提供します。保護機能には、低電圧ロックアウト(UVLO)検出およびサーマルシャットダウンも含まれます。オープンドレインのFAULT出力は、マイクロコントローラにフォルト状態を通知します。XYS IX4352NEモジュールは、熱特性が強化された16ピンの狭SOICパッケージで提供されています。特徴
- 個別の9Aピークソースおよびシンク出力
- VDD-VSS 最大35Vの動作電圧範囲
- 選択可能な負ゲート駆動バイアスのための内部充電ポンプレギュレータ
- TTLおよびCMOS互換入力
- ソフトシャットダウン・シンク・ドライバを活用した不飽和検出
- UVLO
- 熱シャットダウン
- オープンドレイン障害出力
アプリケーション
- オンボード充電器
- DC/DCコンバータ
- 電気自動車充電ステーション
- モータコントローラ
- パワーインバータ
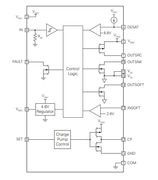
機能ブロック図
ビデオ
公開: 2024-03-07
| 更新済み: 2024-09-20
