IXYS IX4352NEAU ローサイドゲートドライバ
IXYS IX4352NEAU ローサイドゲートドライバは、SiC MOSFETおよびハイパワー IGBTを駆動するために特別に設計されています。これらのドライバは、9Aの個別のソースおよびシンク出力を提供し、スイッチング損失を最小限に抑えながら、ターン オンおよびターン オフのタイミングの調整を可能にします。IX4352NEAU ゲートドライバは、ユーザーが選択可能な負のゲート駆動バイアスを提供する内部負電荷レギュレータと統合されています。 これらのドライバは、SiC MOSFETの過電流状態を検出するための飽和検出回路を備えています。IX4352NEAU ゲートドライバは、AEC-Q100 グレード1認定を受けており、熱特性が強化された16ピンのナロー SOICパッケージで提供されます。代表的なアプリケーションには、オンボード充電器、DC/DCコンバータ、電気自動車用充電ステーション、モータコントローラ、およびパワーインバータが含まれます。特徴
- 個別の9Aピークソースおよびシンク出力
- AEC-Q100適合
- VDD - VSS間 動作電圧範囲:最大35V
- ±2kV人体モデル(HBM)ESD分類2
- 選択可能な負ゲート駆動バイアスのための内部充電ポンプレギュレータ
- ソフトシャットダウン・シンク・ドライバを活用した不飽和検出
- TTLおよびCMOS互換入力
- 低電圧ロックアウト(UVLO)
- 熱シャットダウン
- 開ドレイン障害出力
- 動作温度範囲: -40°C~125°C
アプリケーション
- オンボード充電器
- DC/DCコンバータ
- 電気自動車充電ステーション
- モータコントローラ
- パワーインバータ
ビデオ
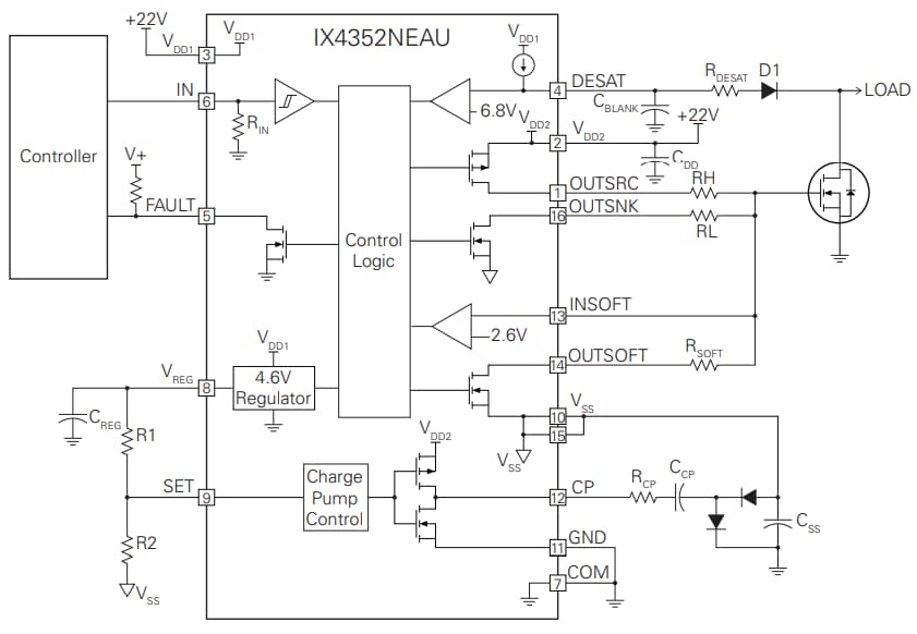
標準アプリケーションの回路図
機械図面
公開: 2025-08-28
| 更新済み: 2025-12-19
