IXYS Integrated Circuits MXHV9910オフライン高輝度LEDドライバ
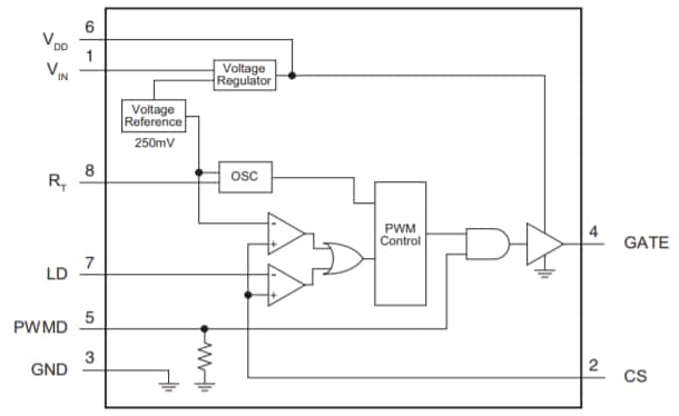
内部レギュレータが備わったIXYS Integrated Circuits MXHV9910オフライン高輝度LEDドライバで、広い入力電圧範囲に対処できます。これらのドライバは、ピーク電流制御スキームを用いた固定周波数、および定ピーク電流制御スキームを用いたパルス周波数変調で利用できます。 一定したピーク電流モード制御スキームXHV9910ドライバは、90%以上の効率性が特徴です。この広い入力動作電圧範囲によって、広範囲の高輝度LEDアプリケーションでドライバを使用できます。これらのデバイスは、標準的な熱強化された(露出したサーマルパッド付き)8ピンSOICパッケージでのご用意があります。特徴
- 8VDC to 450VDC input voltage range
- >90% efficiency
- Drives multiple LEDs in series/parallel combinations
- Regulated LED drive current
- Linear or PWM brightness control
- Resistor-programmable oscillator frequency
- RoHS compliant
アプリケーション
- Flat-panel display with RGB backlighting
- Signage decorative LED lighting
- DC/DC or AC/DC LED drivers
Functional Block Diagram
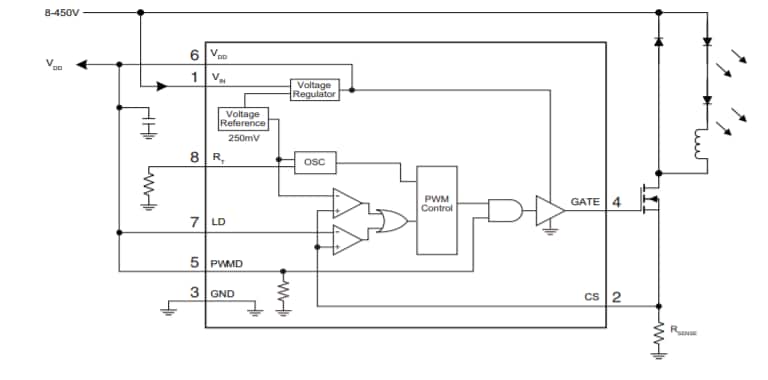
Application Diagram
公開: 2016-08-05
| 更新済み: 2022-03-11
