Kinetic Technologies KTB8375 I2C Interface Synchronous Buck Regulator
Kinetic Technologies KTB8375 I2C Interface Synchronous Buck Regulator is designed to deliver up to 6A of continuous output current with an input voltage range of 4.5V to 24V. The Kinetic Technologies KTB8375 features an I2C control interface, allowing for precise adjustments and monitoring of the output voltage, which can be set between 0.55V and 6V. The KTB8375 integrates both high-side and low-side power MOSFETs, enhancing efficiency and reducing the need for external components. Advanced adaptive on-time control ensures fast transient responses and high output voltage accuracy, making the regulator suitable for applications in telecom, networking, and various portable devices. Additionally, the KTB8375 includes comprehensive protection features, such as input undervoltage lockout, short-circuit protection, and thermal shutdown, ensuring reliable operation under various conditions.Features
- Wide 4.5V to 24V VIN range
- 6A continuous output current
- I2C control interface
- 0.55V to 6V adjustable output voltage range
- Integrated high-/low-side FETs
- Advanced adaptive on-time control
- Fast transient response
- ±1% feedback voltage reference 0.5V (at +25°C)
- Low shutdown supply current
- Low quiescent current
- High efficiency in light and heavy loads
- Up to 2MHz adjustable switching frequency
- Programmable mode forced-PWM or auto-skip
- Built-in cycle-by-cycle current limit, short circuit protection, input UVLO, output under-voltage protection, output over-voltage protection, and thermal shutdown protection
- Flip chip 12-pin QFN (2.5mm x 3.0mm) package
- RoHS compliant
Applications
- Telecom and networking
- Point-of-Load (POL)
- Tablets, PCs, notebooks, mobile internet devices, and docking stations
- Servers, cloud-computing, and storage
- Drones
- Gaming consoles
Specifications
- 4.5V to 24V input voltage operating range
- 4.0V typical driver output voltage
- Input logic (EN)
- 0.4V to 2.0V range
- 5µA typical leakage
- 1.0V to 2.5V Input logic (MODE) range
- Thermal
- 34°C/W junction-to-ambient thermal resistance
- 2.9W maximum power dissipation
- -40°C to +150°C operating junction temperature range
- +260°C maximum soldering temperature (at leads, 10s)
- ESD Protection
- ±2000V Human Body Model (HBM), ANSI/ESDA/JEDEC JS-001-2017 (all pins)
- ±500V Charged device model (CDM), JEDEC JESD22C101 (all pins)
Typical Application
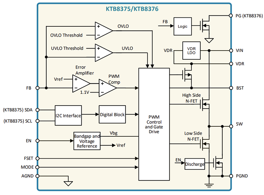
Block Diagram
公開: 2025-04-15
| 更新済み: 2025-04-23
