Littelfuse LS05006VPQ33過電圧保護デバイス
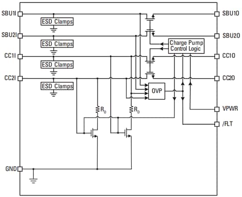
Littelfuse LS05006VPQ33過電圧保護装置は、USB Type-C™ポート搭載の電子製品への損傷を防止します。短絡、最高24Vの過電圧、静電気放電(ESD)から保護します。LS05006VPQ33保護デバイスには、デバイスのデッドバッテリの電源投入と充電に役立つCCピン・プルダウン・レジスタが搭載されています。このデバイスは、システムの電源が入っていると、自動的にCCピンのプルダウン抵抗を切断します。これによって、Type-CコントローラCCピン・プルダウン・レジスタを、電源を混乱させることなく引き継ぐことができます。LS05006VPQ33過電圧保護デバイスは、最大600mAの大電流能力が特徴で、VCONN電力を通過させるCC1/CC2過電圧保護FETを対象としています。このデバイスは、1.3Wも特徴最大電力損失、-40°C~ 150°C接合部温度範囲、±2000V ESD、人体モデル(HBM)に対応します。LS05006VPQ33保護デバイスは、RoHSに準拠しており無鉛で、QFN3x3_20Lパッケージでご用意があります。このデバイスは、USB Type-Cデバイス、ノートブック、モニタ、産業用PC、ドッキングステーション、POS、デスクトップで使用されています。
特徴
- 24V耐性スイッチとIEC 61000-4-2 ESD保護が搭載された4チャンネル(CCxI、SBUxI)の過電圧保護
- 1.3W最大電力消費
- ±2000V ESD、HBM
- QFN3x3_20Lコンパクトパッケージ
- ジャンクション温度範囲: -40℃~+150℃
- リードフリー
- RoHS準拠
アプリケーション
- USB Type-Cデバイス
- ノートブック
- モニタ
- 産業用PC
- スマートフォン
- ドッキングステーション
- POS
- デスクトップ
ビデオ
機能ブロック図
アプリケーション回路図
公開: 2023-05-08
| 更新済み: 2025-07-16
