Littelfuse LS2405IDD23低順方向電圧ダイオード
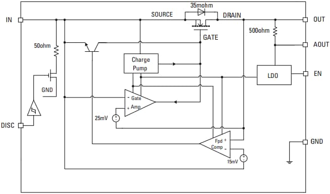
Littelfuse LS2405IDD23低順方向電圧ダイオードは、ショットキーダイオードの代替品として35mΩ NチャンネルMOSFETを内蔵しており、一般的な冗長電源用途に使用します。これは、高い効率性で動作するシングル正電圧ダイオードで、逆電流からシステムを保護します。 LS2405IDD23は、 MOSFETによって順方向電圧降下を検出し、ある経路から他の経路へスムーズに電流を転送します。入力電源に障害やアースへのショートが発生すると、高速回路 がMOSFETを即座にオフにし、逆電流を減らします。Littelfuse LS2405IDD23低順方向電圧ダイオードは、低背の2mm x 3mm 8リードDFNパッケージで販売されています。一般的な用途には、USB PD Type-Cポート、N+1冗長電源、電気通信インフラ、自動車用システムがあります。特徴
- 広い入力範囲 2.7V~24V
- 最大耐サージ電圧 28V
- 代替品の35mΩ NチャンネルMOSFETを内蔵したパワーショットキーダイオード
- 高速ターンオフ機能により逆電流を制限
- 一方の電力から他の電力へのスムーズな電流転送
- 入力供給レール放電機能
- 2mm x 3mm 8リードDFNパッケージ
- 無鉛、RoHS準拠
アプリケーション
- USB PD Type-Cポート
- 「N+1」冗長電源
- 通信用インフラストラクチャ
- 車載システム
機能ブロック図
ピン配列の指定
公開: 2022-12-21
| 更新済み: 2023-01-08
