Littelfuse LS0502SCD33Sスーパーコンデンサ保護IC
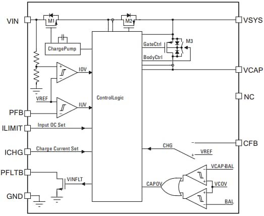
リテルヒューズ (Littelfuse) LS0502SCD33S バックアップ電力アプリケーション用1セル・スーパー・コンデンサ保護 ICは、バックアップ・ストレージ・コンデンサまたはコンデンサ・バンクを備えたシステムに最適なソリューションです。LS0502SCD33Sでは、入力電流制限、入力過電圧、充電電流制限、充電電圧制限が外部からプログラム可能です。この保護デバイスは、DFN3X3-10 パッケージで、2.5V ~ 5.5Vのシステム電圧範囲、2Aの最大放電電流で動作します。リテルヒューズ (Littelfuse) LS0502SCD33Sバックアップ電力アプリケーション用1セル・スーパー・コンデンサ保護 ICは、RoHS準拠で、ハンドヘルド産業用機器、ダッシュ・カメラ、モノのインターネット(IoT) 、取り外し可能な電池付きポータブル・デバイス、SmartMeterアプリケーションに最適です。特徴
- システム電圧範囲: 2.5V ~ 5.5V
- 定格入力 18V(過電圧保護あり)
- プログラム可能な容量電圧範囲 1.1V~5.3V
- プログラム可能なスーパーコンデンサ充電電流
- プログラム可能な入力過電流保護
- 最大放電電流:2A
- プログラマブル電圧・電流閾値
- ±2%閾値精度
- 2.5µA対応自己消費電流
- 小型ソリューションサイズ
- パッケージ DFN3X3-10
- 動作温度範囲:-40°C~+85°C
- 接合部温度範囲:-40°C~+125°C
- ハロゲンフリー
- リードフリー
- RoHS準拠
アプリケーション
- ハンドヘルド産業用機器
- ダッシュカメラ
- IoT
- スマートメーター
- ポータブルデバイス(バッテリ着脱式)
ビデオ
機能ブロック図
アプリケーション回路図
公開: 2024-02-05
| 更新済み: 2024-11-12
