Lumissil IS32LT3965 Synchronous Buck LED Driver
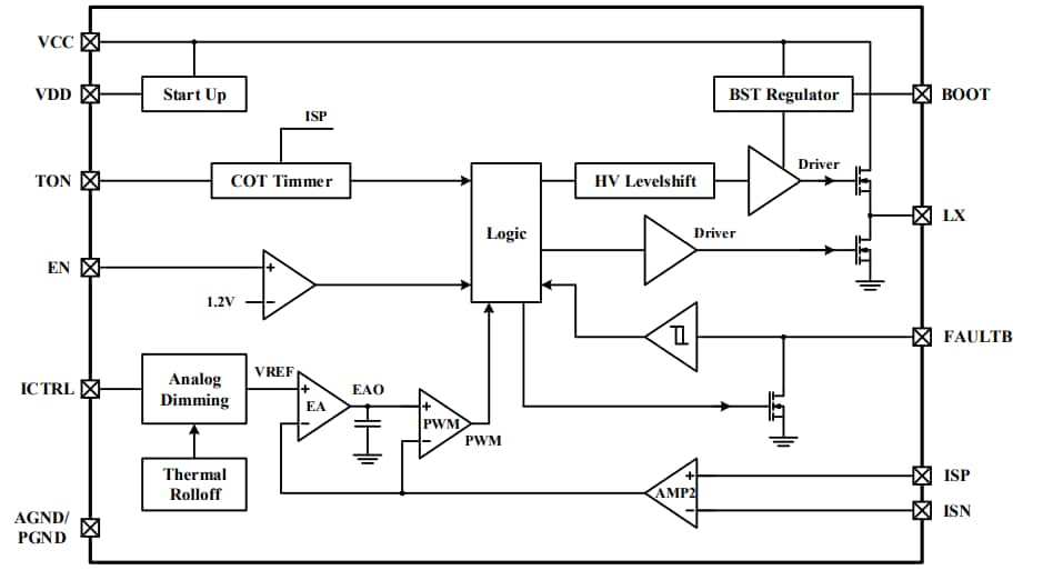
Lumissil IS32LT3965 Synchronous Buck LED Driver integrates high-side and low-side N-channel MOSFETs to operate in a buck configuration. This LED driver provides a constant current of up to 1.5A for driving single or multiple-series connected LEDs. The IS32LT3965 driver operates from a 3.8V to 38V input voltage range and a -40°C to 125°C temperature range. This LED driver operates up to 2.2MHz in fixed frequency mode during switching. The external resistor connected between the VCC and TON pins configures the on-time (switching frequency).The IS32LT3965 LED driver features Forced Continuous Conduction Mode (FCCM) operation, 1μA low power shutdown, cycle-by-cycle current limit, and spread spectrum to optimize EMI. This LED driver also features fault reporting, thermal shutdown protection, thermal roll-off protection, and externally programmable Under-Voltage Lockout (UVLO). The IS32LT3965 LED driver is available in WFCQFN-14 (3mm x 4mm) package with wettable flanks. This LED driver is AEC-Q100 qualified, halogen-free, and complies with RoHS and TSCA. The IS32LT3965 LED driver is used in logo lamps, license plate lights, interior lights, and turn/stop lights.
Features
- Forced Continuous Conduction Mode (FCCM) operation
- Integrated high-side and low-side MOSFET switches
- Cycle-by-cycle current limit
- 1μA low power shutdown
- Dimming via PWM logic input or analog voltage
- Supports LED thermal roll-off or LED binning
- Internal control loop compensation
- Externally programmable Under-Voltage Lockout (UVLO)
- Spread spectrum to optimize EMI
- AEC-Q100 qualified
- Robust fault protection and reporting function:
- Pin-to-GND short
- Component open/short faults
- LED string open/short
- Junction thermal roll-off
- Thermal shutdown
- Shared fault flag
- RoHS compliance
- Halogen-free
- TSCA compliance
Specifications
- Wide input voltage supply from 3.8V to 38V range
- Up to 1.5A constant current
- 2.2MHz operating frequency
- 2.33W power dissipation
- ±2kV ESD (HBM)
- ±750V ESD (CDM)
Applications
- Logo lamps
- License plate lights
- Interior lights
- Turn/stop lights
- Front and rear fog lights
Functional Block Diagram
Application Circuit Diagram
公開: 2023-05-02
| 更新済み: 2023-05-23
