MEAN WELL SHP-10K高効率デジタル電源
MEAN WELL SHP-10K 高効率デジタル電源は、10KW 三相3線式入力のAC/DC電源で、55VDC、115VDC、230VDC、および380VDC 出力を備えています。SHP-10Kデバイスは、中性線が不要な広い三相AC入力(三相3線式、340VAC〜530VAC)範囲で動作します。2つの冷却型式(強制空気または水)は、最大+70°Cの周囲温度で動作します。Mean Well SHP-10K電源は、出力プログラミング、アクティブ電流共有、リモートON/OFF制御、補助電力、通信プロトコルといったさまざまな内蔵機能を装備することで、広範な設計柔軟性を実現しています。これらの内蔵機能によって、オートメーション・プロセスが強化されます。特徴
- 中性線不要の三相3線式、340VAC〜530VACの広い入力範囲
- 高効率97%まで
- 選択式水冷/強制空冷
- 内蔵CANBus、オプションのPMBus、MODBus-RTU、RS-484プロトコル
- プログラマブル出力電圧および定電流レベル
- 5年間保証
- アクティブ電流共有(最大)4xユニット(40KW)
- 内蔵リモートオン/オフ制御、補助電源、アラーム信号
- 短絡、過負荷、過電圧、過温度上昇、ファン障害保護
- 水冷却モデル用のオプションの冷却プレート(HS-684)
アプリケーション
- オートメーション用のエネルギー/電力システム
- UVまたはレーザーダイオード
- 電解システム
- レーザー処理機
- 通電施設
- RF
- EV充電ステーション
仕様
- 出力
- 範囲:55VDC〜380VDC(工場出荷時設定)
- 26.3A 131A電流、工場出荷時設定
- 電流範囲:0~150A
- 最高定格電力範囲:7200W~10,000W
- 最大リップルとノイズ:0.3Vp-p~1Vp-p
- ±1.0%電圧許容差
- ±0.5%ライン/負荷安定化
- 3000msのセットアップ/立ち上がり時間、全負荷で100ms
- 標準的なホールドアップ時間:20ms(全負荷)または25ms(75%負荷)(400VAC 時)
- 温度範囲
- -30°C~+70°C(動作)
- -40°C~+85°C保存
- 相対湿度(結露なし)
- 20%~90%(動作)
- 10%~95%(保存)
- 温度係数:±0.03%/°C
- 入力
- 電圧範囲:340VAC〜530VAC
- 周波数範囲:47Hz~63Hz
- 標準力率:≥0.98
- 標準効率範囲:94.5%~96.5%
- 標準AC電流範囲
- 11.2A〜15.7A(400VAC 時)
- 9.5A〜13A(480VAC 時)
- 標準突入電流
- 40A(400VAC 時)
- 65A(480VAC 時)
- ピークリーク電流:<>AC 時)
- 故障前の最小平均時間(MTBF)
- Telecordia SR-332(Bellcore)あたり281.2K時間
- MIL-HDBK-217F (+25°C)で28000時間
- 寸法 (LxWxH)
- 460mm x 211mm x 83.5mm(強制空冷タイプを対象)
- 460mm x 216mm x 83.5mm(水冷タイプを対象)
ビデオ
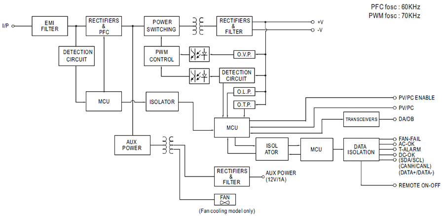
ブロック図
公開: 2022-08-22
| 更新済み: 2026-03-05
