Microchip Technology ADM00860 230VAC LEDドライバ評価ボード
Microchip Technology ADM00860 230VAC LEDドライバ評価ボードは、デモ・4プラットフォームと設計リファレンスで、CL88030シーケンシャル・リニア・オフラインLEDドライバ用です。230VAC LED負荷ボードと併用すると、ADM00860 LEDドライバ評価ボードは、230 VAC回線から直接給電されるLED照明アプリケーションのための完全ソリューションとなり、Microchip Technology CL88030シーケンシャル・リニアLEDドライバに基づいています。このアプリケーションは、磁気なしまたは従来のスイッチング技術なしで効率的な動作を達成しており、ユーザー自身のLED負荷を設計およびテストできる柔軟性に富んだソリューションとなっています。ADM00860には高周波がないため、入力フィルタやシールドを必要とせず本質的に低い導電性および放射EMIを示します。LEDを流れる電流がAC入力電圧に追従するため、電力係数補正(PFC)回路は不要です。RCネットワークを追加することで、CL88030ドライバは、最先端および後縁の両方の調光器との互換性を持つことができます。特徴
- CL88030シーケンシャル・リニアLEDドライバを予め実装済
- 10-Wire相互接続フラット・ケーブルおよび対応ネジを使用した4つのナイロン・スタンドオフを含む
- 入力電圧: 230VRMS ±15%、50/60Hz
- 一般的な出力能力: 最大130 mA
- 83%以上の効率性:
- 最大出力電力: 14W(冷却提供に依存)
接続図
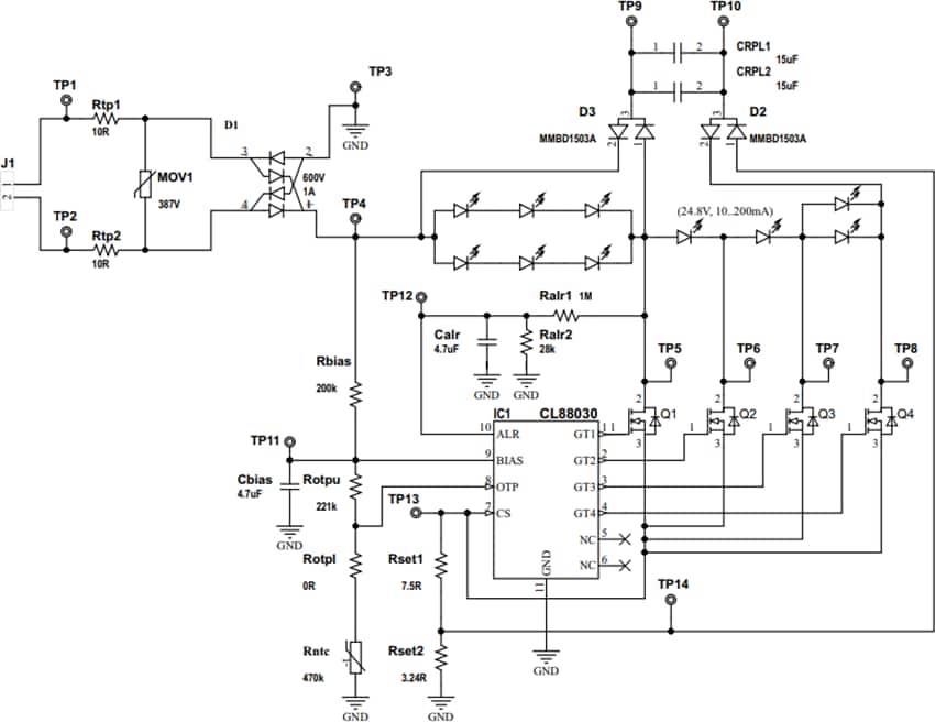
アプリケーション回路
公開: 2018-10-02
| 更新済み: 2022-12-06
