Microchip Technology ATA6560/ATA6561高速CANトランシーバ
Microchip Technology ATA6560/ATA6561高速コントローラ・エリア・ネットワーク(CAN)トランシーバは、CANプロトコルコントローラおよび物理2線式ワイヤCANバス間のインターフェイスを実現しています。これらの高速CANトランシーバには、最大5Mbpsの通信速度が備わっています。ATA6560/ATA6561トランシーバは、電磁適合性(EMC)および静電気放電(ESD)性能が向上しています。これらの高速CANトランシーバは、差動レシーバが特徴で、広いコモンモード範囲、CANバスを使用したリモート・ウェイクアップ機能、すべての供給条件の下での機能的な行動予測可能性が特徴です。ATA6560/ATA6561トランシーバは、車載環境での過渡からバス・ピンを保護します。ATA6560/ATA6561トランシーバは、ピン5の機能が異なっているATA6560およびATA6561といった2バージョンでご用意があります。これらのATA6560トランシーバには、受信のみを行い送信を行わない、サイレント・モード(NSIL)のための制御入力としてピン5が採用されています。ATA6561トランシーバには、マイクロコントローラ供給電圧に接続するVIOピンとしてピン5が採用されています。一般的なアプリケーションには、車載、工業、宇宙、医療、コンシューマ・エレクトロニクスがあります。
特徴
- ISO 11898-2、ISO 11898-5、SAE J2284準拠
- CAN FD対応
- 通信速度: 最大5Mbps
- 低EMEと高EMI
- 広いコモンモード範囲が備わっている差動レシーバ
- ATA6560:
- サイレント・モード(受信専用)
- ATA6561:
- 3V~5V供給電圧でマイクロコントローラに直接インターフェイス接続
- CANバス経由のリモート・ウェイクアップ機能
- すべての供給電圧での予測可能性機能動作
- RXD劣性クランプ検出
- バス・ピンでの高ESD処理能力
- 車載環境における過渡に対して保護されたバス・ピン
- VCCおよびVIOピンでの低電圧検出
- ウェッタブル・フランク付きSOIC8とVDFN8パッケージ
アプリケーション
- 車載用
- 産業用
- 航空宇宙
- 医療用
- コンシューマ製品
ATA6560/ATA6561の機能ブロック図
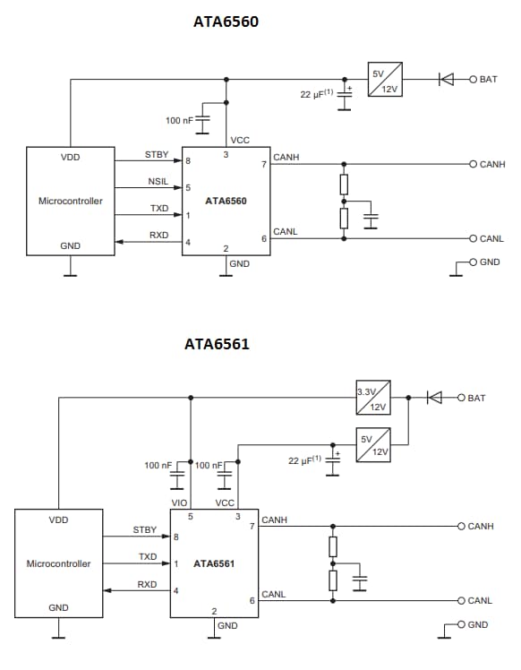
ATA6560/ATA6561のアプリケーション回路図
ATA6560/ATA6561のパッケージ
ATA6560/ATA6561の動作モード
公開: 2018-10-09
| 更新済み: 2022-11-28
