Microchip Technology EV23R43A評価ボード
Microchip TechnologyEV23R43A評価ボードは、MIC2129の機能を評価しデモするように完全に 組み立ておよび設計されました。これらのMIC2129は、適応型オンタイム制御アーキテクチャを備えた、降圧同期DC/DCコントローラです。MIC2129は、24ピン4mm x 4mm VQFNおよび24ピン7.8mm x 6.4mm TSSOPパッケージでご用意があります。この評価ボードは、内部ブートストラップダイオード、内部ブートストラップLDO、選択可能な軽負荷動作モードが特徴です。EV23R43A評価ボードは、4.5V ~ 100Vの広い入力範囲、100kHz ~ 800kHzの調整可能スイッチング周波数、-40°C ~ 125°Cの接合部温度範囲で動作します。この評価ボードは、通信、車載、工業アプリケーションで使用されます。特徴
- 出力電圧リモートセンシング
- 高精度イネーブル
- 内蔵ブートストラップダイオード
- 内部ブートストラップLDO
- 選択可能な軽負荷動作モード
- ソフトスタート時間を調整可
- 正と負の電流制限閾値を調整可
- 選択可能な電流制限モード(ヒカップ、ラッチ、サイクル・バイ・サイクル)
- 出力過電圧保護
- 内部補償
- パワーグッド(PG)出力
仕様
- 4.5V ~ 100Vワイド入力範囲
- 100kHz~800kHzの範囲で調整可能なスイッチング周波数
- ジャンクション温度範囲:-40°C~+125°C
- 0.6V~DMAX x VIN の範囲で調整可能な出力電圧
- 5.2V/7.5V/10.5Vセレクタブルゲートドライバ電圧
アプリケーション
- 通信
- 自動車
- 産業
評価ボード
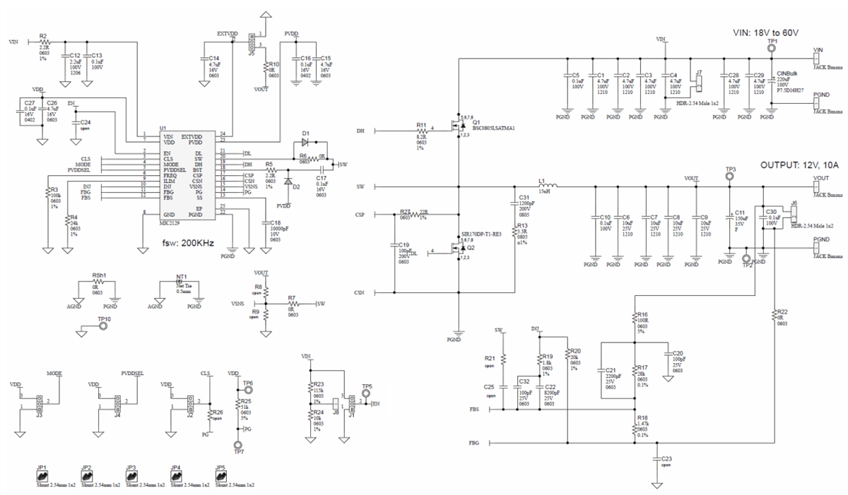
スキーム図
公開: 2024-03-22
| 更新済み: 2024-05-13
