Microchip Technology EV76D05A評価ボード
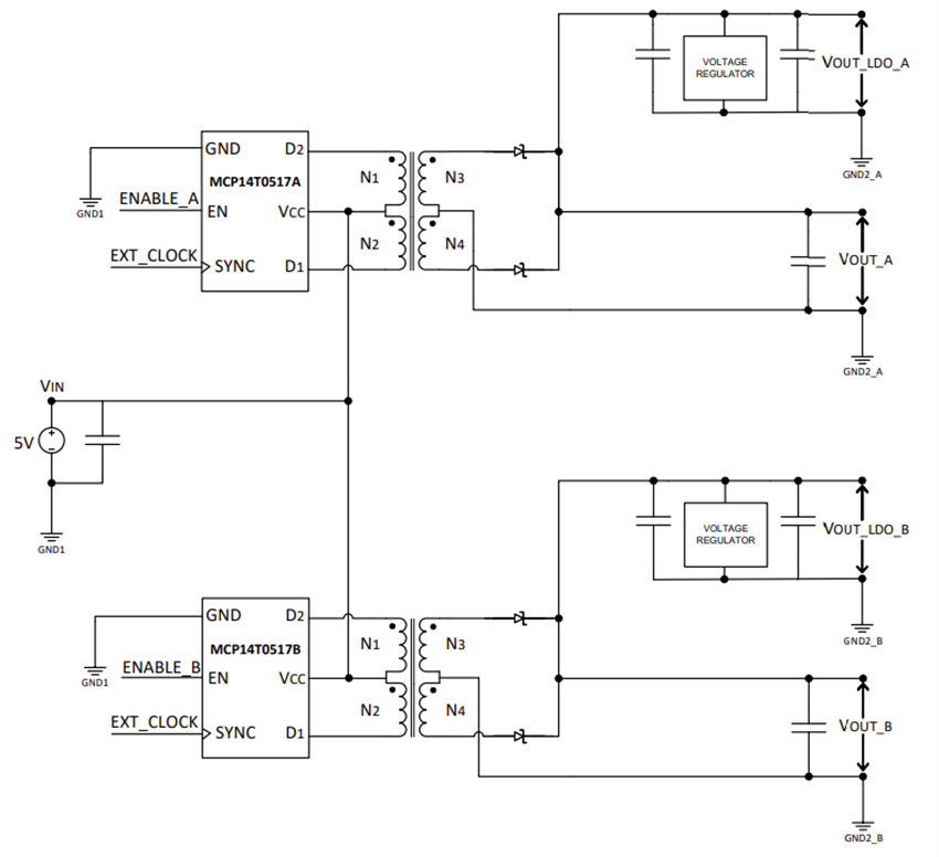
マイクロチップ (Microchip) EV76D05A評価ボードは、MCP14T0517AおよびMCP14T0517Bプッシュプルトランスドライバの性能を評価・実証するために設計された専用のプラットフォームです。マイクロチップ (Microchip)ボードは、2つの独立した絶縁電源チャンネル(各デバイスのバリアント用に 1 つ)を統合しており、各チャンネルはMCP1727低ドロップアウト(LDO)電圧レギュレータを介して一般的なレギュレーテッド5V出力を供給でき、最大500mAの負荷電流をサポートします。また、両方のチャンネルでの非安定化出力も実現しており、さまざまな供給構成の設計に柔軟性があります。クロッキング要件をサポートするため、EV76D05Aボードには、内部および外部クロックオプションと、オンボードPIC12F1822マイクロコントローラによって生成されるプログラム可能1MHzクロックの両方が搭載されており、最大500kHzのスイッチング周波数を実現します。追加機能として、入力、出力、クロック信号用のコネクタおよびテストポイントに加え、オンボードまたは外部のイネーブル制御、内蔵の過電流保護および過温度保護を備えています。これらの機能組み合わせることで、EV76D05AはMCP14T0517A/Bデバイスの絶縁電源アプリケーションにおける性能を評価するための包括的な評価プラットフォームとなります。
特徴
- 入力電力(VCC):5V
- 調整出力電圧(VLDO_A および VLDO_B):5V(標準)
- 出力電流(各チャンネルで):最大500mA
- スイッチング周波数
- MCP14T0517A向け150kHz
- MCP14T0517B向け450kHz
- 外部信号クロックとの同期
- PIC12F1822マイクロコントローラを介したオンボードプログラム可能なクロックは最大1MHz(結果として最大スイッチング周波数500kHz)
- MCP1727 LDO電圧レギュレータ
- オンボード/外部イネーブル制御
- 過熱保護および過電流保護
- RoHS準拠
アプリケーション
- SiC/Si MOFSETとIGBT用の絶縁電源
- 絶縁通信インターフェース(CAN、LIN、USBなど)用バイアスジェネレータ
- 絶縁センシング回路図用バイアスジェネレータ
キット内容
- MCP14T0517A/B評価ボードプリント基板(EV76D05A)
- オンボードマイクロコントローラをプログラムして1MHz周波数のクロック信号を生成するための「.hex」ファイル
- ジャンパ2本
- ユーザーズガイド
ブロック図
概要
公開: 2026-01-20
| 更新済み: 2026-02-02
