Microchip Technology HV2903アナログスイッチ評価ボード
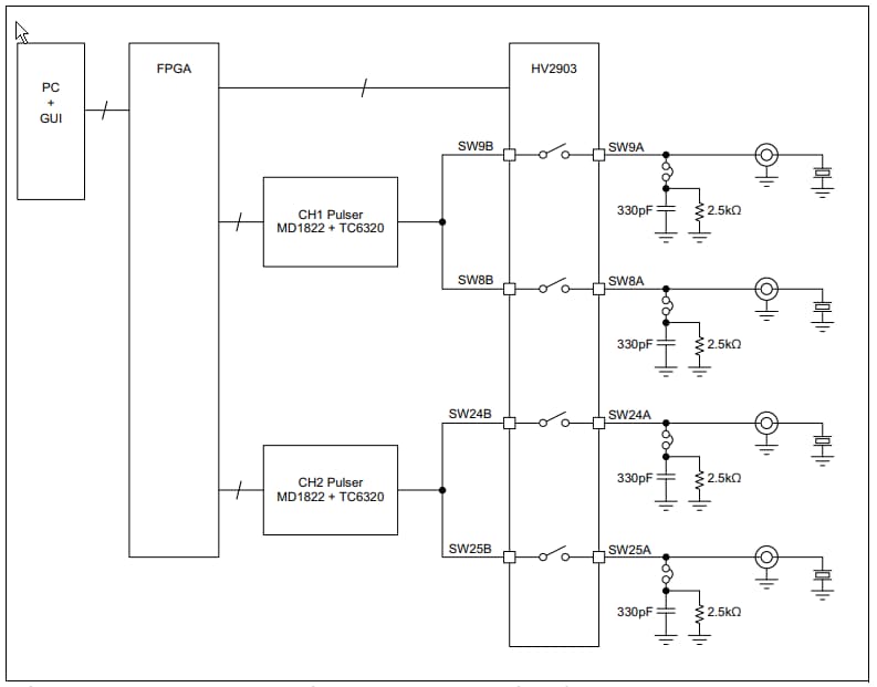
Microchip Technology HV2903アナログスイッチ評価ボードは、HV MUXコントローラボード(ADM00825)と連動して作動します。このボードは、高電圧バイアスなしで設計されており、32チャンネル、高電圧アナログスイッチ・デモ機能が搭載されています。HV2903評価ボードには、基本的なスイッチのオン/オフ動作と2:1 MUX動作が備わっており、2つの内蔵MD1822およびTC6320パルサ回路が搭載されています。この評価ボードは、PC GUIおよびMUXコントローラボードからの5MHz、3レベル電圧パルス波形出力、モード選択、パルサーオン/オフ、スイッチオン/オフ制御が備わっています。特徴
- HV電源のない、単体のHV2903 32チャンネルHVアナログスイッチ
- 内蔵MD1822およびTC6320パルサが搭載されている2つの2:1 MUX
- SW8A、SW9A、SW24A、SW25Aに準じたオンボード330pF/2.5Ωダミー負荷
- Microchip HV MUXコントローラボードと併用で作動する設計
- 5MHzおよび3レベル電圧パルス波形出力
- PC GUIとコントローラボードからのモード選択およびスイッチオン/オフ制御
- PC GUIとコントローラボードからのパルサーオン/オフと時間領域制御
HV2903アナログスイッチ評価ボードのブロック図
公開: 2018-06-12
| 更新済み: 2022-10-26
