Microchip Technology HV9805 High Voltage LED Driver

Microchip Technology HV9805 High Voltage LED Driver is targeted at general LED lighting products, such as LED lamps and LED lighting fixtures with a maximum power rating of  25W at 120VAC and  50W at 230VAC. The HV9805 is ideal for driving a high voltage LED load, offering cost advantages in terms of heat management and optics.

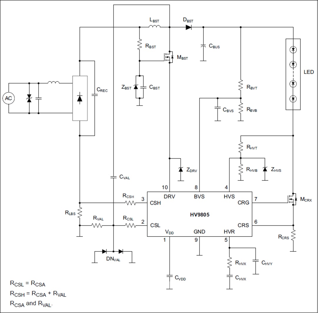
The HV9805 offers a two-stage topology, providing true constant current drive for the LED load while drawing mains power with a high power factor. The first stage, a boundary conduction mode boost converter, transfers power from the AC line to a second stage with a high power factor and high efficiency. In the second stage, a linear regulator arranged for operation with low overhead voltage transfers power from the first stage to the LED load with true constant current and protects the LED load from overvoltage that may pass from mains to the output of the first stage.

The boost converter employs a cascode switch for high-speed switching and convenient generation of the
VDD supply. The control device of the cascode switch is an integral part of the HV9805 and is rated at 700 mA peak. Current for powering the VDD supply is derived by way of an internal connection to the cascode switch.

The HV9805 High Voltage LED Driver is offered in a compact 10-lead MSOP package.

Features

  • Provides True DC Light and protects load from line voltage transients
  • Boundary Conduction Mode (BCM) Boost Converter with Power Factor Correction
    • High Power Factor (98%+)
    • High Efficiency (90%+)
    • Linear Post-Regulator with Low Overhead Voltage
      • Zero LED Current/Brightness Ripple
      • Overvoltage Protection for LEDs
      • High Efficiency
      • ±4% Reference over Temperature Boundary
  • Simple VDD Supply
    • No Auxiliary Winding Required
  • Boost Converter Cascode Switch
    • Internal Switch rated at 700mA peak
    • Supports up to 25W at 120VAC
    • Supports up to 50W at 230VAC
  • Compatibility with SEPIC Topology for Low Output Voltage Applications
  • Lead (Pb)-free, ROHS Compliant MSOP-10 package 

Applications

  • LED Lamps
  • LED Lighting Fixtures

Network Topology Diagram

Microchip Technology HV9805 High Voltage LED Driver

Package

Microchip Technology HV9805 High Voltage LED Driver

Typical Application Circuit

Microchip Technology HV9805 High Voltage LED Driver

Block Diagram

Microchip Technology HV9805 High Voltage LED Driver
公開: 2014-03-25 | 更新済み: 2022-03-11