Microchip MAQ5300車載用CMOSレギュレータは、極めて低いドロップアウト電圧、非常に低い出力ノイズを供給し、最大300mAを供給しながら2.3V ~ 5.5V入力で動作できます。その他の機能には、2%初期精度、小接地電流(標準85pA)、熱シャットダウン、電流制限保護があります。MAQ5300レギュレータには、ゼロOFFモード電流状態のオプションがあり、無効にすると電流が流れません。
MAQ5300車載CMOSレギュレータは、-40°C~+125°C接合部温度範囲で動作し、固定出力電圧でご用意があり、リードフリー(RoHS準拠)6ピン2mm x 2mm DFNパッケージに収められています。
特徴
- 小型2mm x 2mm DFNパッケージ
- 300mAで100mVの低ドロップアウト電圧
- 出力ノイズ120pVw3
- 2.3V~5.5Vの入力電圧範囲
- 保証出力電流: 300mA
- セラミック出力コンデンサで安定的
- 合計85pAの小自己消費電流
- 30ps電源ON時間
- 高出力精度
- ±2%初期精度
- ±3%温度過昇
- サーマルシャットダウンおよび電流制限保護
アプリケーション
- CMOS画像センサ
- バックアップカメラモジュール
- GPS受信機
- インフォテインメント
標準アプリケーション
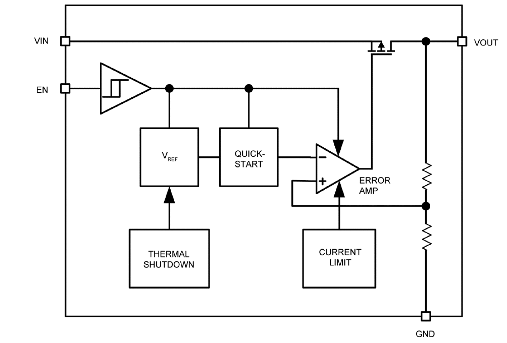
ブロック図
公開: 2020-11-13
| 更新済み: 2024-08-08

