Microchip Technology MCP16331非同期降圧型レギュレータ
Microchip Technology MCP16331非同期降圧型レギュレータは、高度に統合された、効率性の高い降圧型DC/DCコンバータです。このレギュレータは、ハイサイド・スイッチ、固定周波数ピーク電流モード制御、内部補償、ピーク電流制限、過温度保護が特徴です。MCP16331レギュレータの高スイチング周波数によって、外付けフィルタリング部品のサイズが縮小され、小型ソリューション・サイズを実現できます。このレギュレータは、500mAの連続電流を供給し、出力電圧2V~24Vの安定化を図ります。MCP16331レギュレータは、6ピンSOT-23または8ピン2 × 3 TDFNパッケージになっており、50V入力電圧源から動作します。一般的なアプリケーションには、セットトップボックス(STB)、DSLケーブルモデム、AC/DCアダプタ、電力メーター、分散型電源、医療、ヘルス・ケアがあります。特徴
- 調節可能な電圧出力
- 低デバイス・シャットダウン時電流
- ピーク電流モード制御
- 内部補償
- セラミック・コンデンサで安定的
- 内部ソフト起動
- ENの内部プルアップ
- サイクル毎のピーク電流制限
- 低電圧ロックアウト(UVLO)
- 過熱保護
仕様
- 最大96%の効率
- 入力電圧範囲: 4.4V~50V
- 出力電圧範囲: 2V~24V
- 出力電圧精度: 2%
- 統合Nチャンネル・バック・スイッチ: 600mΩ
- 全入力電圧範囲で500mA出力電流
- 固定周波数: 500kHz
- 6リードSOT-23または8リード2x3 TDFNパッケージ
アプリケーション
- PIC® MCU/dsPIC® DSCマイクロコントローラ・バイアス電源
- 48V、24V、12V工業入力DC/DC変換
- セットトップ・ボックス(STB)
- デジタル加入者線(DSL)ケーブル・モデム
- 車載用
- AC/DCアダプタ
- 密閉型鉛酸(SLA)バッテリ駆動デバイス
- AC/DCデジタル制御電源
- 電力計
- コンシューマ製品
- 医療およびヘルスケア
- 分散型電源
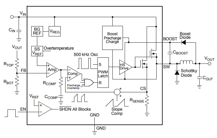
MCP16331レギュレータのブロック図
MCP16331レギュレータのアプリケーション回路図
公開: 2019-01-22
| 更新済み: 2023-05-08
