Microchip Technology MCP16364ステップダウンDC-DCコンバーター
Microchip Technology MCP16364 降圧DC/DCコンバータは、小型8ピン 3mm x 3mm VDFNパッケージに収められた高効率、高集積、固定周波数コンバータです。これらのコンバータは、出力電圧を2V〜24Vの間で調整しながら1Aの連続電流を供給します。MCP16364 コンバータは、パルス周波数変調/パルス幅変調(PFM/PWM)モードでの動作が可能です。MCP16364 コンバータは、軽負荷状態や大きな降圧変換比ではPFMモードに切り替わるため、あらゆる負荷範囲で高効率を実現します。これらのコンバータは、車載用AEC-Q100の認定を受けています。MCP16364 コンバータは、500mΩの内蔵Nチャンネル降圧スイッチ、2.2MHzの固定スイッチング周波数、ピーク電流モード制御、内部ソフトスタート、サイクル毎のピーク電流制限、内部ブートストラップダイオードを特徴としています。代表的なアプリケーションには、壁掛け電源タップの安定化、電力計、分散型電源、セットトップボックス、DSLケーブルモデムなどがあります。
特徴
- 入力電圧範囲:4V(起動後)〜48V
- 出力電圧:2V~24Vで調整可能
- 500mΩの内蔵Nチャンネル降圧スイッチ
- 出力電流: 1A
- 2.2MHz固定スイッチング周波数
- 標準シャットダウン電流3μA
- 静止電流:18μA (Typ. スイッチングなし)
- 自動PFM/PWM動作
- パワーグッド出力
- 低電圧ロックアウト(UVLO)
- ピーク電流モード制御
- 内部補償
- ソフトスタート内蔵
- 内蔵ブートストラップダイオード
- サイクル毎のピーク電流制限
- 過熱保護
- 8ピン 3mm x 3mm ウェッタブルフランク付きVDFNパッケージ
- AEC-Q100車載認定済み
アプリケーション
- 車載用DC/DCおよび48Vシステム
- マイクロコントローラバイアス供給
- 24V産業入力DC/DC変換
- セットトップボックスおよびDSLケーブルモデム
- ウォールキューブ安定化
- SLAバッテリ駆動デバイス
- AC/DCデジタル制御電源
- 電力計
- 医療およびヘルスケア
- 分散型電源
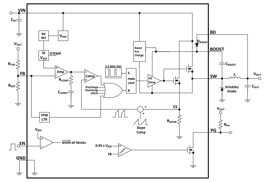
ブロック図
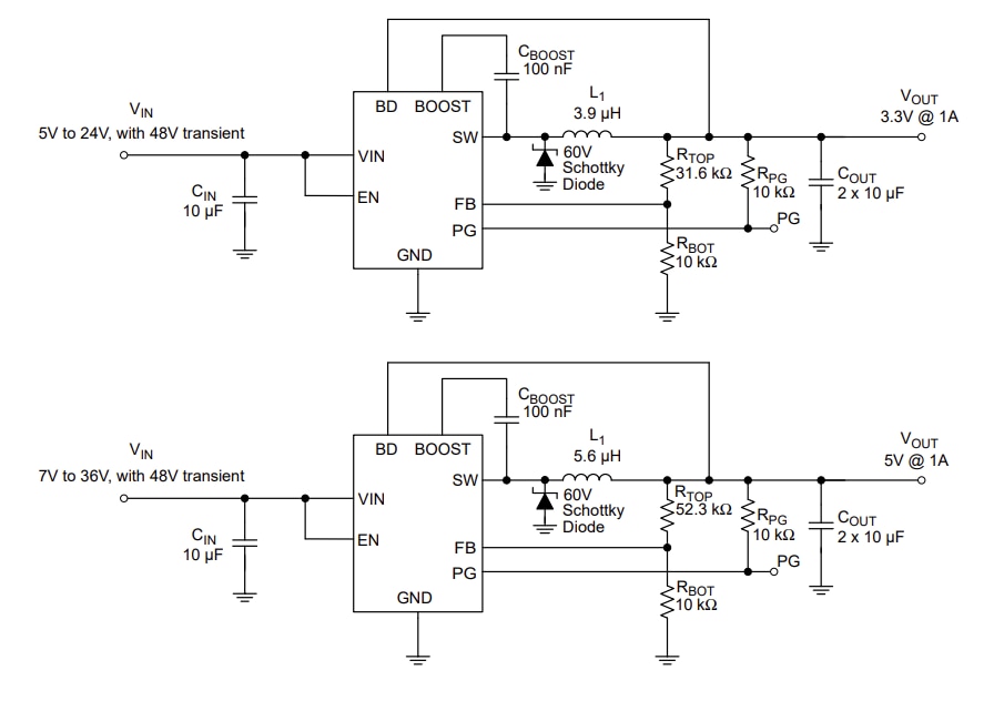
標準アプリケーションの回路図
公開: 2025-06-27
| 更新済み: 2025-07-15
