Microchip Technology MCP16367 DC-DCコンバータ

Microchip Technology MCP16367DC-DC コンバータは、 高集積、高効率、固定周波数、降圧コンバータです。これらのコンバータは、400mA 2V~24Vの出力電圧範囲の安定化を図りながら、の連続電流を供給します。MCP16367コンバータは、 パルス周波数変調/パルス幅変調(PFM/PWM)モードで動作できます。これらのコンバータは、軽負荷状態および大きな降圧変換比のためにPFMモードで切り替えます。MCP16367コンバータは、固定周波数ピーク電流モード制御、内部補償、ピーク電流制限、過熱保護機能を搭載しています。これらのコンバータは、ローカルDC/DC変換のためのすべての有効な機能を備えており、高速の過渡応答と正確なレギュレーションを実現します。MCP16367コンバータは、AEC-Q100車載認定済みです。主なアプリケーションは、ウォールキューブレギュレーション、電力メータ、分散型電源、マイクロコントローラのバイアス電源、DSLケーブルモデムなどです。

特徴

  • 入力電圧:4V(起動後)~48V
  • 調整可能な出力電圧範囲:2V ~ 24V
  • 統合Nチャンネル・バック・スイッチ: 500mΩ
  • 出力電流: 400mA
  • 2.2MHz固定スイッチング周波数
  • シャットダウン電流:3μA (Typ.)
  • 静止電流:18μA (Typ. スイッチングなし)
  • 自動パルス周波数変調/パルス幅変調 (PFM/PWM) 動作モード
  • パワーグッド(PG)出力
  • 低電圧ロックアウト (UVLO)
  • ピーク電流モード制御
  • 内部補償
  • ソフトスタート内蔵
  • 内蔵ブートストラップダイオード
  • サイクル毎のピーク電流制限
  • 過熱保護
  • AEC-Q100車載認定済

アプリケーション

  • 車載用DC/DCおよび48Vシステム
  • マイクロコントローラのバイアス電源
  • 24V産業入力DC/DC変換
  • セットトップボックス
  • DSLケーブルモデム
  • ウォールキューブ安定化
  • SLAバッテリ駆動デバイス
  • AC/DCデジタル制御電源
  • 電力計
  • 医療およびヘルスケア
  • 分散型電源

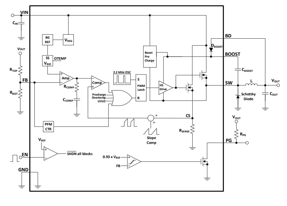
ブロック図

ブロック図 - Microchip Technology MCP16367 DC-DCコンバータ
公開: 2025-06-19 | 更新済み: 2025-07-15