特徴
- 最高96%(標準)効率性
- 1.8A(標準)ピーク入力電流制限
- 0.65V低起動電圧(標準)3.3V VOUT @ 1mA
- 0.35V低動作入力電圧(標準)3.3V VOUT @ 1mA
- 出力電圧範囲:
- 1.21VFB reference voltage
- 調整可能デバイスオプション向け1.8V~5.5V
- 固定VOUTオプション向け1.8V、3.0V、3.3V、5.0V
- 固入力電圧≤ VOUT < 5.5V
- 1MHz PWM動作:
- Low noise and anti-ringing control
- パワー・グッド・オープンドレイン出力
- 同期整流器内蔵
- 内部補償
- 突入電流制限と内部ソフトスタート
- Selectable and logic-controlled shutdown states:
- True load disconnect option (MCP1642B)
- Input-to-output bypass option (MCP1642D)
- 1µAシャットダウン電流(すべての状態)
- 過熱保護
アプリケーション
- 1、2、3セルアルカリ、Lithium Ultimate、NiMH / NiCDポータブル製品
- 単一セル・リチウムイオンから5Vへのコンバータ
- PIC® MCUパワー
- バッテリからのUSB緊急バックアップ充電
- 個人医療製品
- ワイヤレスセンサ
- ハンドヘルド計器
- GPS受信機
- 3.3V~5V分散電源
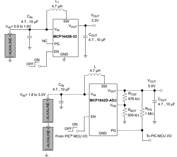
標準アプリケーション回路
性能グラフ
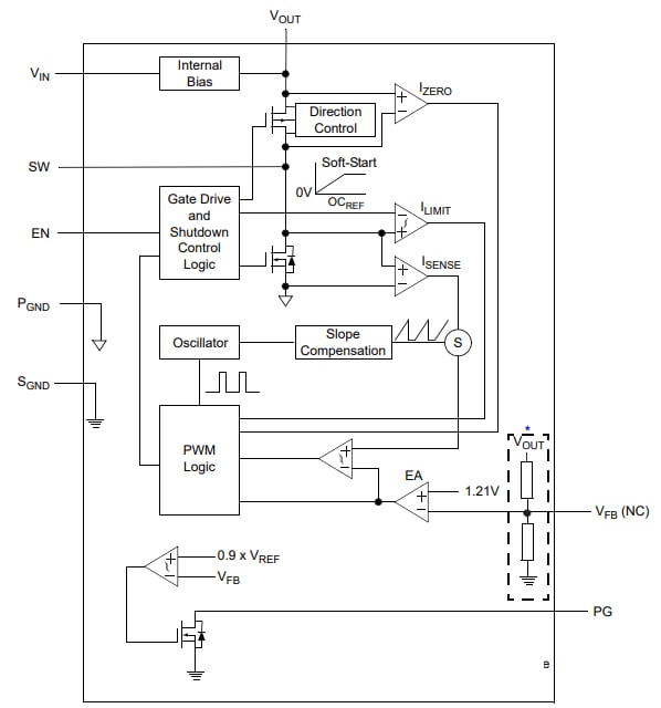
機能図
公開: 2019-12-23
| 更新済み: 2023-06-12

