Microchip Technology MCP1643 1MHz同期ブーストLED定電流レギュレーター
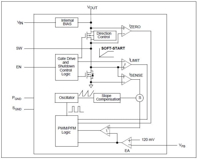
マイクロチップMCP1643 1MHz同期ブーストLED定電流レギュレーターは、1セルおよび2セルのアルカリ電池やNiMH/NiCd電池で動作する1つのLEDを定電流で駆動するように最適化されています。このマイクロチップ製デバイスは、直列接続された2つの赤/緑/黄のLEDを駆動することもできます。低電圧技術により、高出力電圧や負荷電流のオーバーシュートなしに、0.65Vの低入力でレギュレーターを起動することができます。このデバイスのピーク入力電流制限は1.5A(代表値)です。低抵抗Nチャンネル ブースト スイッチと同期Pチャンネル スイッチを統合することで高効率が達成されています。すべての補償回路と保護回路が統合され、外付け部品の数を最小限に抑えています。MCP1643には、LEDが故障したり出力負荷が切り離されたりしたときに備えて、出力の過電圧保護回路が備わっており、出力電圧が5.0V(代表値)に制限されます。MCP1643は、1セルおよび2セルのアルカリ電池やNiMH/NiCd電池のポータブルLED照明製品、LEDの懐中電灯やヘッド ランプ、充電式懐中電灯、モーション検出器付きLED壁灯など、さまざまなアプリケーション用途に最適です。MCP1643 Synchronous Boost LED Constant Current Regulator Evaluation Board demonstrates the MCP1643 in a boost converter application supplied by one AA battery, or from an external voltage source, which drives an LED with three selectable currents. This evaluation board was developed to help engineers reduce the product design cycle time.
特徴
- 1.6A Typical Peak Input Current Limit
- Up to 550 mA LED Load Current
- Low Start-up Voltage: 0.65V (typical, 25mA LED Current)
- Low Operating Input Voltage: down to 0.5V
- Maximum Input Voltage < VLED < 5.0V
- Maximum Output Voltage:
- 5.0V
- Overvoltage Protection
- Low Reference Voltage:
- VFB = 120mV
- Minimal Power Loss on Sense Resistor
- Pulse-Width Modulation Mode Operation (1MHz)
- Internal Synchronous Rectifier
- Internal Compensation
- Inrush Current Limiting
- Internal Soft-Start (240μs typical)
- Shutdown (EN = GND):
- True Load Disconnect
- Dimming Control by Variable Duty Cycle
- Shutdown Current: 1.2μA (typical)
- Overtemperature protection
- Packages:
- MSOP-8
- 2x3 DFN-8
アプリケーション
- One and Two Cell Alkaline and NiMH/NiCd Portable LED Lighting Products
- LED Flashlight and Head Lamps
- Rechargeable Flashlights
- Wall LED Lamps with Motion Detectors
- LED supply for backlights
- General LED constant current applications
Block Diagram
公開: 2014-03-18
| 更新済み: 2022-03-11
