Microchip Technology MCP2542 CAN FDトランシーバ
Microchip Technology MCP2542 CAN FDトランシーバは、物理バスとCANプロトコル・コントローラの間でインターフェイスとして機能するように設計されています。これらのトランシーバは、CANプロトコル・コントローラを対象に差動送信と受信機能を実現できます。MCP2542 CAN FDトランシーバは、CAN FD向け最高8Mbpsまでのデータ・レートに対応している優れたループ遅延対称形で構成されています。これらのトランシーバは、高電圧スパイクとCANコントローラの間でバッファを実現しています。高電圧スパイクは、外部ソースによってCANバス上に生成されます。MCP2542 CAN FDトランシーバは、4μAの小スタンバイ電流、接地故障検出、自動サーマル・シャットダウン保護、ウェイクアップ・オン・パターンが特徴で、AEC-Q100の認定を受けています。これらのトランシーバは、2Mbpsを超過するCAN FDビット・レート、EMC、低自己消費電流、静電放電(ESD)に関する自動車要件を満たしています。一般的なアプリケーションには、工業、医療、航空宇宙におけるCAN 2.0およびCAN FDネットワークがあります。
特徴
- フレキシブル・データ・レート(CAN FD)の物理層トランシーバ要件でCAN 2.0およびCANをサポート
- 2Mbps、5Mbps、8Mbps動作でのCAN FD向けに最適化済:
- 120ns最高伝播遅延
- -10%/+10% (2Mbps) ループ遅延対称性
- MCP2542FD/4FD:
- CANアクティビティでのウェイクアップ、3.6µsフィルタ時間
- MCP2542WFD/4WFD:
- ISO11898-2:2015で規定されているウェイクアップ・オン・パターン(WUP)、3.6μsアクティビティ・フィルタ時間
- ISO11898-2:2003、ISO11898-5:2007、ISO/DIS11898-2:2015を実施
- 認定:
- AEC-Q100 Rev. G、Grade 0 (-40°C~+150°C)
- 4µAの小スタンバイ電流
- CANコントローラおよび1.8V~5V I/Oを備えたMCUに直接インターフェイス接続するVIO供給ピン
- CANバスピンは、電源のデバイスがオフ時には切断されます:
- 電源オフのノードまたはブラウンアウトイベントは、CANバスにロードされません。
- VDDまたはVIOがPORレベル以下に降下した場合、デバイスの電源を切断
- 接地故障の検出:
- TXDでの常設優勢検出
- バスでの常設優勢検出
- 自動熱シャットダウン保護
- 12Vおよび24Vのシステムに適合
- 厳格な車載設計要件に適合または超過
- コモンモードチョーク(CMC)で伝導妨害波@ 2Mbps
- ダイレクト・パワー・インジェクション (DPI) @ 2Mbps(CMCあり)
- SAE J2962/2「Communication Transceiver Qualification Requirements - CAN」に適合:
- 放射エミッション@ 2Mbps(CMCあり)
- CANHおよびCANLでの高ESD保護、IEC61000-4-2最大±13kVに適合
- 温度範囲:
- 拡張周囲温度範囲: -40°C~125°C
- 高温度範囲: -40°C~150°C
アプリケーション
- CAN 2.0およびCAN FDネットワーク:
- 車載用
- 産業用
- 航空宇宙
- 医療用
- 民生用機器
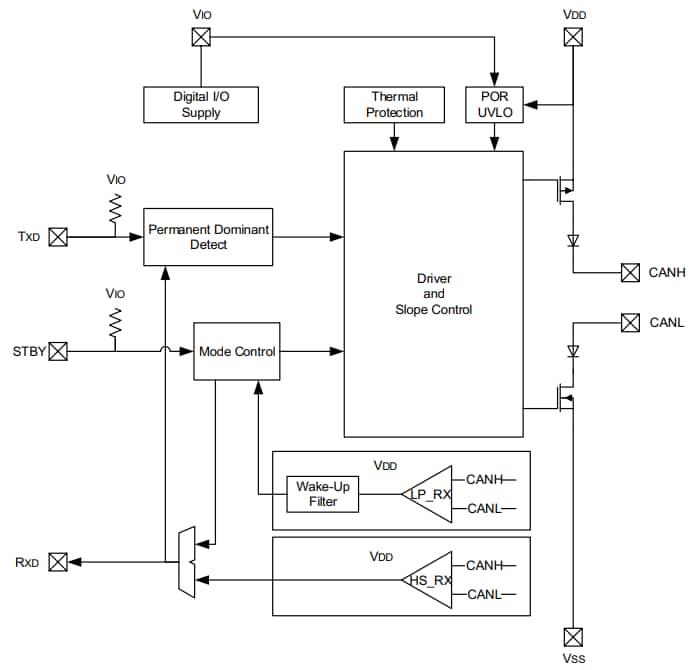
ブロック図
標準アプリケーション回路
公開: 2019-01-20
| 更新済み: 2023-05-09
