Microchip Technology MCP2561/2高速CANトランシーバ
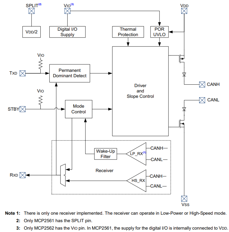
Microchip MCP2561/2高速CANトランシーバは耐障害デバイスで、CANプロトコルコントローラと物理2線式CANバスとの間のインターフェースとして機能します。作動送信を実現し、CANプロトコルコントローラの能力を受信します。また、ISO-11898-2およびISO-11898-5規格と完全に互換性があります。MCP2561は、バイアスされた分割終端スキームでコモンモードを安定化させるSPLIT出力ピンを備えています。MCP2562にはVIO供給ピンがあり、CANコントローラおよびMCUに直接インターフェース接続します。MCP2561/2FDは、2、5、8Mbpsの動作で、CAN FD(フレキシブルデータレート)向けに最適化されています。各デバイスは、高速(1Mb/s)、低自己消費電流、電磁両立性(EMC)、静電放電(ESD)を対象とした車載要件を満たしています。The Microchip Technology MCP2561 and MCP2562 High-Speed CAN Transceivers are available in compact 8-pin DFN, PDIP, and SOIC packages, ideal for space-constrained applications.
特徴
- 最大8Mb/sの動作に対応
- ISO-11898-5規格の物理層要件を実装
- AEC-Q100グレード0
- 超低スタンバイ電流(標準: 5µA)
- 1.8V~5V I/OでCANコントローラおよびマイクロコントローラに直接インタフェース接続するVIO供給ピン(MCP2562)
- バイアスされた分割終端スキームでコモンモードを安定化するSPLIT出力ピン(MCP2561)
- CANバスピンは、電源のデバイスがオフ時には切断
- 接地故障の検出
- パワーオンリセットおよびVDDピンでの電圧ブラウンアウト保護
- 短回路状態(正/負のバッテリ電圧)による損傷に対する保護
- 自動車環境での高電圧トランジェントに対する保護
- 自動サーマルシャットダウン保護
- 12Vおよび24Vのシステムに適合
- 異なるバスの実装による高ノイズ耐性
- CANHおよびCANLでの高ESD保護、IEC61000-4-2 > 8kV(MCP2561/2)またはIEC61000-4-2最大±14kV (MCP2561/2FD)
- PDIP-8L、SOIC-8Lおよび3x3 DFN-8Lでご用意あり
- 温度範囲
- 拡張: -40°C~+125°C
- 高温: -40°C~+150°C
アプリケーション
- Body electronics and lighting
- Automotive infotainment and cluster
- Hybrid, electric, and powertrain systems
- Industrial transportation
ブロック図
公開: 2015-11-13
| 更新済み: 2022-03-11
