Microchip Technology MCP48CXBXXデジタル・アナログ・コンバータ
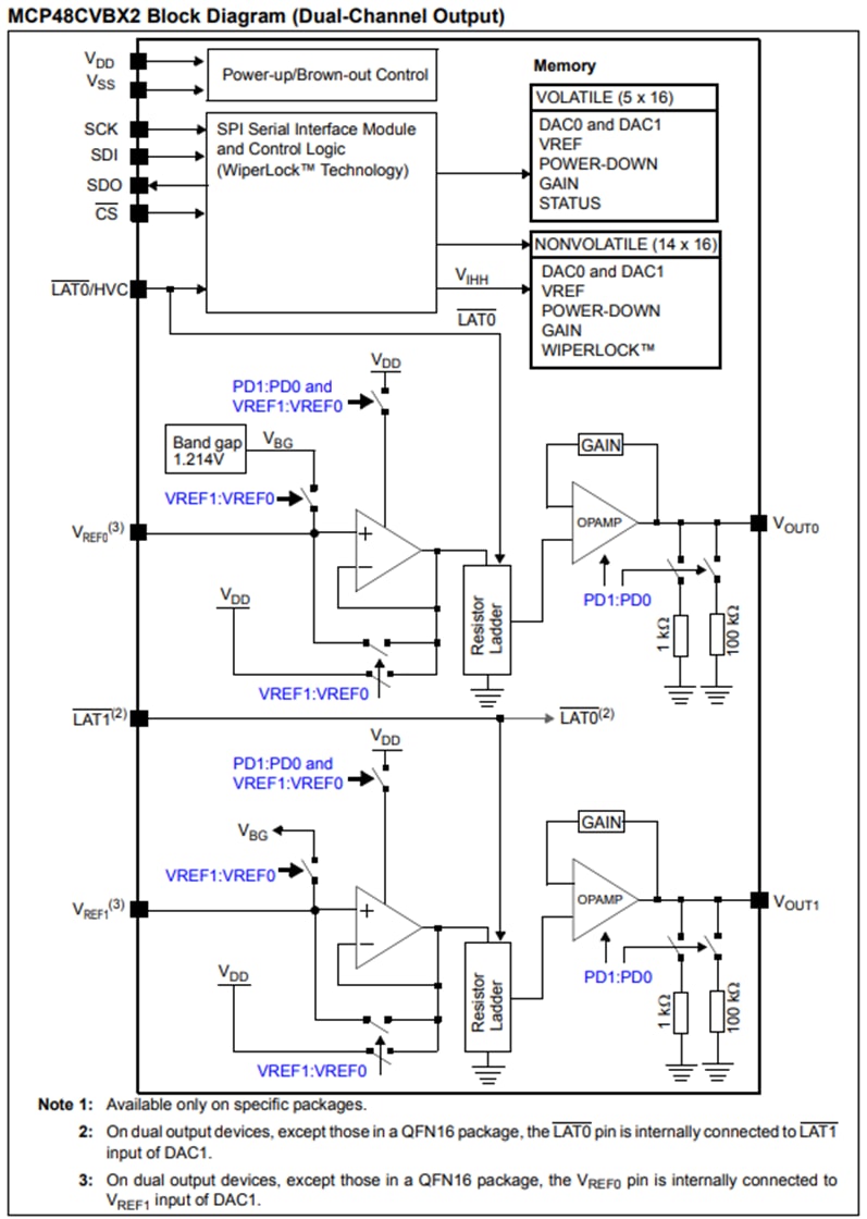
Microchip Technology MCP48CXBXXデジタル・アナログ・コンバータは、シングルおよびデュアルチャンネル、8ビット、10ビット、12ビットのバッファされた電圧出力DACコンバータで、揮発性メディア転送プロトコル (MTP) メモリとシリアル・ペリフェラル・インターフェイス (SPI) が搭載されています。MCP48CXBXXは、セットポイントまたはオフセット・トリミング、センサ・キャリブレーション、モータ制御アプリケーションといった民生用および産業用アプリケーションに最適です。これらのデバイスは、デバイスVDD、外部VREF(バッファ済またはバッファなし)、内部バンドギャップといった4つの電圧リファレンス・オプションを実現しています。また、これらのデバイスには、低消費電力と6µsのセトリングタイムを備えた1最小有効ビットの積分非直線性(INL)も含まれています。MTPメモリは、特定の各レジスタに対して、最大32回までの書込が可能です。MCP48CXBXXには、所望のメモリ・ロケーションを首尾よくプログラミングするために、HVCピンで7.5V(typ)という高電圧レベルが必須です。特徴
- メモリ・オプション:
- 揮発性メモリ: MCP48CVBXX
- 不揮発性メモリ: MCP48CMBXX
- 動作電圧範囲:
- 削減デバイス仕様: 1.8V~2.7V
- フル仕様: 2.7V~5.5V
- 出力電圧解像度:
- 8ビット: MCP48CXB0X (256ステップ)
- 10ビット: MCP48CXB1X (1024ステップ)
- 12ビット: MCP48CXB2X (4096ステップ)
- DAC電圧リファレンスのソース・オプション:
- デバイスVDD
- 外部VREFピン(バッファありまたはバッファなし)
- 内部バンドギャップ (1.214V typical)
- 出力ゲインオプション
- 1x(ユニティ)
- 内部VDDを電圧源として使用していない場合に2個使用可能
- 電源オン/ブラウンアウト・リセット(POR/BOR)保護
- パワーダウン・モード:
- 出力バッファ(高インピーダンス)を切断
- VOUTプルダウン・レジスタ(100KΩまたは1KΩ)のセレクション
- SPIインターフェイス:
- 書込速度: 50MHz
- 読込速度: 25MHz
- 拡張周囲温度範囲: -40°C~+125°C
- 1LSb積分非直線性(INL)仕様
アプリケーション
- セットポイントまたはオフセット・トリミング
- センサ較正
- 低消費電力ポータブル計測機器
- PCの周辺機器
- データ取得システム
公開: 2019-03-14
| 更新済み: 2023-05-23
