Microchip Technology MIC2128ハイパワー評価ボード(ADM01006)

Microchip Technology  MIC2128 High Power Evaluation Board (ADM01006) は、MIC212875VSynchronous Buck Controller をベースとしたリファレンス デザインを提供し、デバイスの高出力電流と電力能力を実証するために設計されています。Microchip TechnologyMIC2128ハイパワー評価ボードは、最大10Aの出力電流を提供し、幅広いアプリケーションに適しています。

特徴

  • MIC2128同期バックコントローラ
    • VQFN-16
  • スイッチング周波数: 270kHz~800kHz
  • 入力電圧4.5V~75.0V
  • 0.6V~30.0V出力電圧
  • 出力電流最大10A
  • 動作温度範囲:-40°C~+125°C

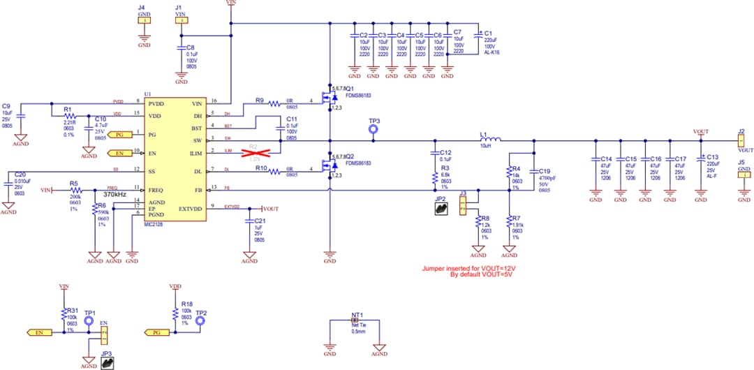
スキーム図

回路図 - Microchip Technology MIC2128ハイパワー評価ボード(ADM01006)
公開: 2020-01-24 | 更新済み: 2024-07-09