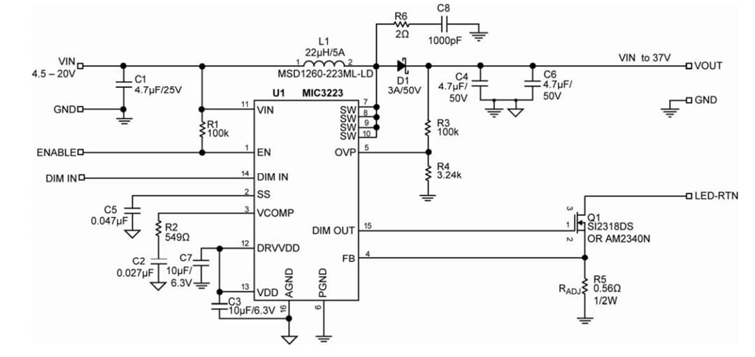
MIC3223評価ボード(ADM00939)は、ブースト・コンバータとして動作するように構成されており、入力電圧より大きい出力電圧が必須です。コンバータがオフになっていると入力はインダクタ(L1)およびダイオード(D1)を介して出力に接続されるため、直列LED順方向電圧降下は入力電圧を上回っていることが重要です。VINは、LED全体に効率的に適用されており、順方向電圧降下の直列の和がVINを下回っているとオンになります。100%調光デューティーサイクルでは、DIM INを5Vに引き上げるだけです。
特徴
- MIC3223高電力ブーストLEDドライバ用の評価プラットフォーム
- 過電圧防止機能(OVP)
- PWM調光/PWM調光なしを構成可能
- VIN: 6V~20V
- 出力電圧: 18V~25V
- LEDサポート: 最大9
- LED電流: 0.2A~0.5A
- スイッチング周波数: 1MHz
回路図
公開: 2019-02-07
| 更新済み: 2023-05-12

