特徴
- 広い入力電圧範囲: 2.3V~36V
- 極小さい接地電流: 18µA
- 100mAで270mVの低ドロップアウト電圧
- 過温度の高出力精度: ±2.0%
- µCap: セラミックまたはタンタル・コンデンサで安定に動作
- 優れたラインおよび負荷安定化仕様
- ゼロに近いシャットダウン電流: 0.1µA(typical)
- バッテリ逆挿入保護
- 逆洩れ保護
- サーマルシャットダウンおよび電流制限保護
- SOT23-5パッケージ
- MIC3490にはLM3940とのピン対ピン互換性あり
アプリケーション
- ノートブックおよびポータブル・コンピュータでのキープアライブ電源
- USB電源
- 高電圧バッテリ用のロジック電源
- 車載用電子部品
- バッテリ駆動システム
- 3~4セル・リチウムイオン電池の入力範囲
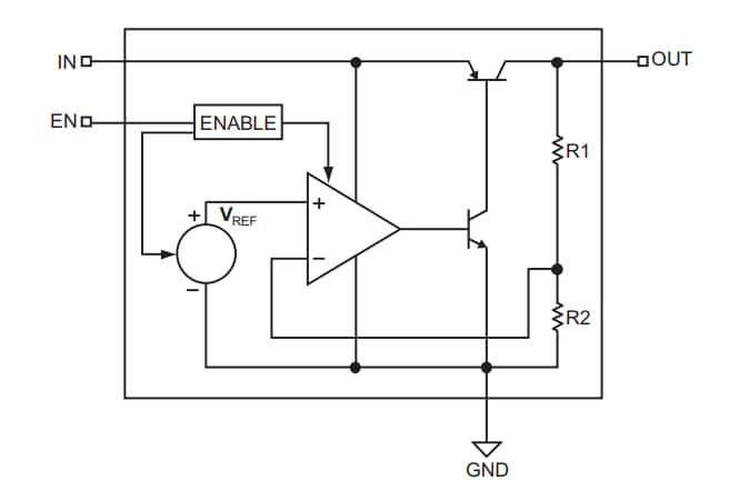
機能ブロック図
公開: 2019-04-01
| 更新済み: 2022-03-10

