Microchip Technology MIC4605ゲートドライバ
Microchip Technology MIC4605 Gate Drivers are 85V half-bridge MOSFET drivers with an adaptive dead time and shoot-through protection. This adaptive dead-time circuitry monitors the half-bridge and low-side MOSFET transitions that maximize power efficiency. シュートスルー保護回路によって、同時に両方のMOSFETをONにすることから誤った入力およびノイズを防止します。The MIC4605 gate drivers offer a wide 5.5V to 16V operating supply voltage range to maximize system efficiency. 低電圧によって、バッテリ駆動アプリケーションでの実行時間がさらに長くなります。This adjustable gate drive sets gate drive voltage up to VDD for optimal MOSFET RDS(ON) which minimizes power loss due to MOSFETs RDS(ON). ゲートドライバは、8ピンSOICパッケージおよび小型10ピンTDFNパッケージになっており、-40°C~125°Cの温度範囲で動作します。Typical applications include fans, power inverters, and e-bikes.特徴
- 5.5V~16Vのゲート駆動供給電圧範囲
- 高度な適応デッドタイム
- インテリジェントシュートスルー保護:
- MIC4605-1: デュアルTTL入力
- MIC4605-2: シングルPWM入力
- オン/オフ制御用イネーブル入力
- オンチップブートストラップダイオード
- 高速35ns伝播時間
- 20nsの立ち上がり/立ち下がり時間で1000pFの負荷を駆動
- 135µA自己消費電流・低電力消費
- 高圧側および低圧側で別々の不足電圧保護
- 動作温度範囲: -40°C~+125°C
- SOICパッケージ向けAEC-Q100認定
アプリケーション
- ファン
- パワーインバータ
- 高電圧降圧型レギュレータ
- ハーフ、フル、3相ブリッジモータドライバ
- 電化製品
- 電動バイク
- 自動車
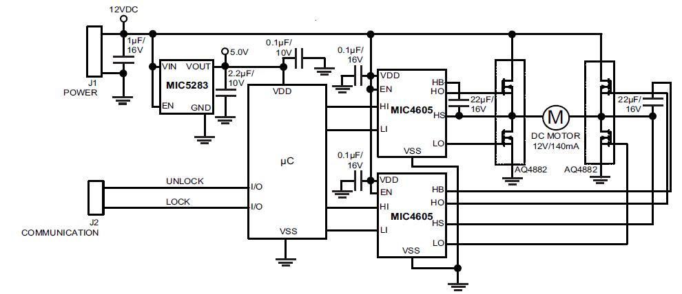
一般的なアプリケーション回路図
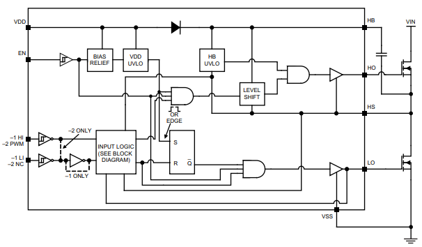
ブロック図
公開: 2019-12-31
| 更新済み: 2023-10-09
